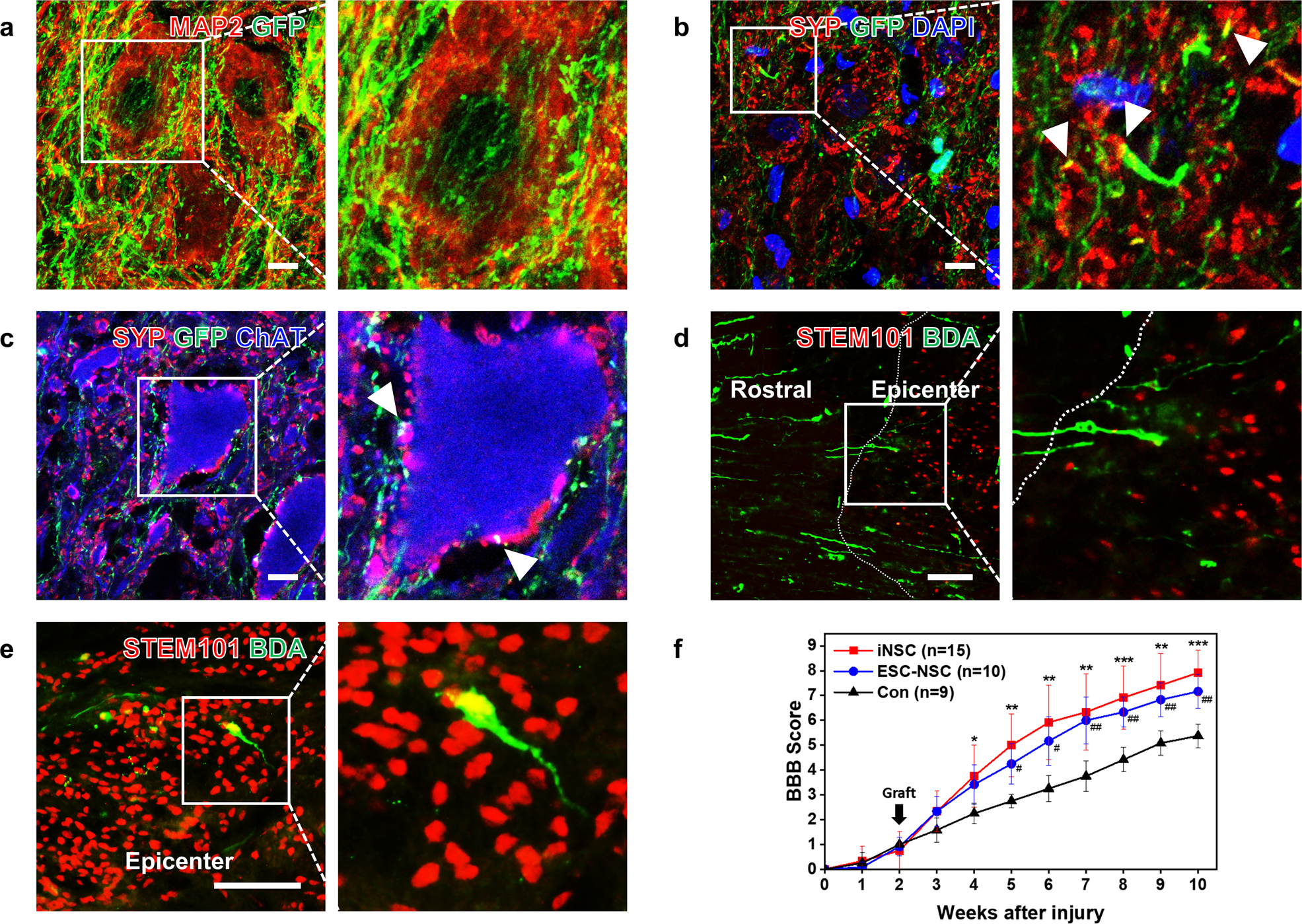
Fig. 5: Graft-to-host connectivity and hindlimb locomotion.
From: Human induced neural stem cells support functional recovery in spinal cord injury models

a GFP-labeled axons wrapped around MAP2+ neurons and dendrites. b Coexpression of GFP and synaptophysin (SYP) (arrowheads) in grafted cells. c GFP-labeled axons colocalized with SYP in contact with dendrites of ChAT+ host motor neurons (arrowheads). d, e Propriospinal axons labeled with biotinylated dextran amine (BDA) regenerated into iNSC grafts and human nuclei were stained with human-specific STEM101. f Comparison of the mean BBB score in the SCI only (Con), iNSC, and ESC-NSC groups. Data are represented as the mean ± SD. *Denotes a statistically significant difference between the Con and iNSC groups, *p < 0.05, **p < 0.01 and ***p < 0.001. #Denotes a statistically significant difference between the Con and ESC-NSC groups, #p < 0.05, ##p < 0.01 and ###p < 0.001. Scale bars, 10 μm (a–c); 200 μm (d, e).