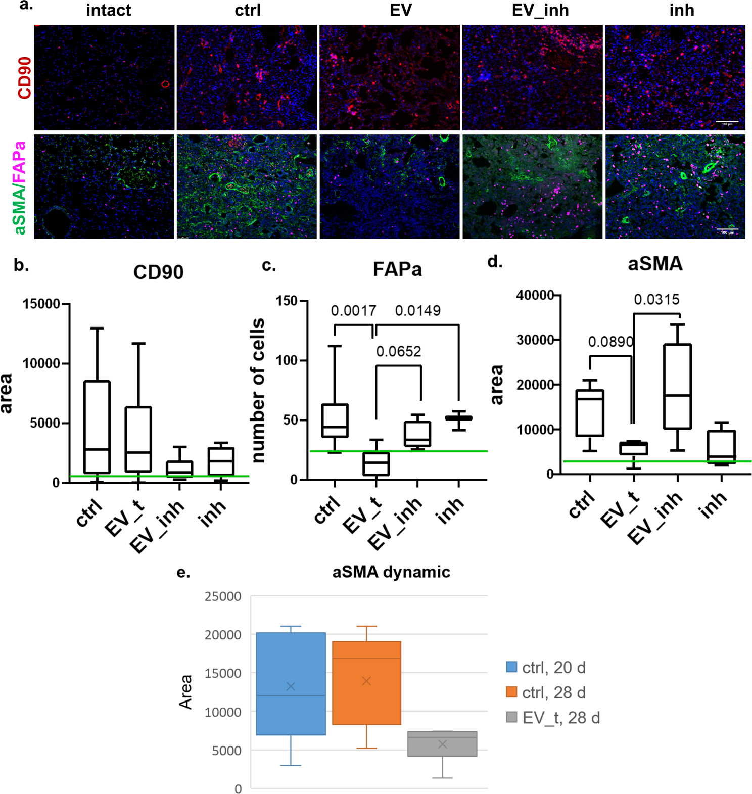
Fig. 6: MSC-EVs stimulate the dedifferentiation of myofibroblasts and myofibroblast precursors (FAPa+) in fibrotic pulmonary tissue through the transfer of miR-29c and miR-129 in vivo.

a Representative images of pulmonary tissue immunocytochemical analysis for CD90 (top panel), aSMA (green), and fibroblast activation protein A (FAPa, red) (bottom panel) expression. Scale bar = 100 μm. b–d Quantification of CD90- (c), aSMA- (d), and FAPa- (e) positive cells measured by average cell area (c, d) or number of cells (e) in pulmonary tissue sections. The green line indicates the median for the intact group. Ctrl (DMEM 14 days after bleomycin administration), n = 11; EV_t (MSC extracellular vesicles 14 days after bleomycin administration), n = 9; EV_inh (MSC extracellular vesicles transfected by miRNA-29c and miRNA-129 inhibitors 14 days after bleomycin administration), n = 9; inh (miRNA-29c and miRNA-129 inhibitors 14 days after bleomycin administration), n = 5; n = biologically independent animals per group. The number of analyzed fields of view per sample = 5–9. e aSMA dynamics.