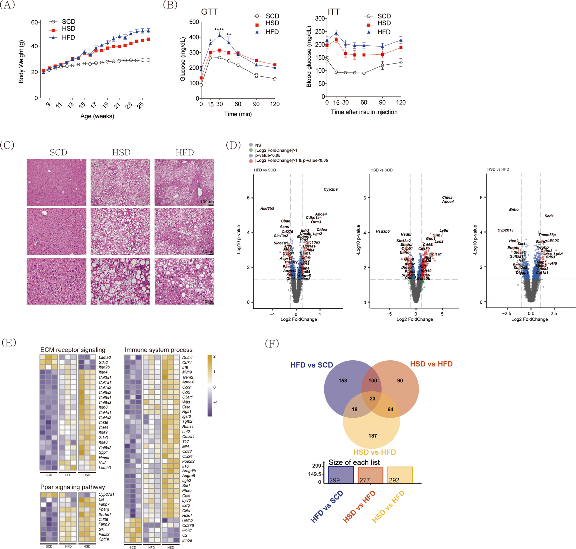
Fig. 1: Diet-induced obesity and hepatic steatosis.
From: LY6D is crucial for lipid accumulation and inflammation in nonalcoholic fatty liver disease

C57BL6/J mice (n = 5) were fed one of three types of diets: SCD, HSD, or HFD. A Body weight changes during diet feeding. B Glucose and insulin tolerance tests. C Representative images of hematoxylin & eosin staining of liver tissues from each group. D Volcano plots showing the DEGs between each pair of groups: HFD-fed vs. SCD-fed; HSD-fed vs. SCD-fed; and HSD-fed vs. HFD-fed. E A heatmap of a set of genes associated with each GO biological process. F DEGs for the three comparisons are represented in the form of a Venn diagram. SCD, standard chow diet; HSD, high-sucrose high-fat diet; HFD, high-fat diet; DEGs, differentially expressed genes; GO, Gene Ontology. The average value displayed in A, B, and C is presented as the mean ± SED. The significance levels for the GTT and ITT indicated in B and C are *p < 0.05, **p < 0.01, ***p < 0.001, and ****p < 0.0001.