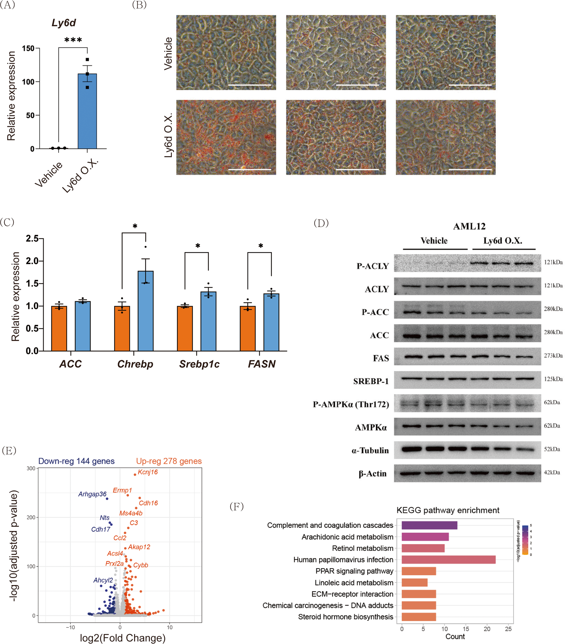
Fig. 3: Ly6d overexpression induces lipid accumulation in hepatocytes.
From: LY6D is crucial for lipid accumulation and inflammation in nonalcoholic fatty liver disease

AML12 cells were transfected with either vehicle (Vehicle) or Ly6d-overexpressing plasmid (Ly6d O.X.). A Ly6d mRNA expression in the vehicle and Ly6d O.X. cell line. B Representative images of Oil Red O-stained AML12 cells. Scale bar: 50 μm. C Relative mRNA expression of essential genes involved in de novo lipogenesis. D Images of Western blots for phospho-ACLY, ACLY, phospho-ACC, ACC, FAS, SREBP-1, phospho-AMPKα, AMPKα, α-tubulin, and β-actin. E Volcano plot indicating DEGs between the Ly6d O.X. and vehicle cells. F Bar chart summarizing the enriched KEGG pathways (adjusted p < 0.05 and |log2-FC | > 1) in Ly6d O.X. cells versus vehicle cells. DEGs, differentially expressed genes. The false discovery rate (FDR) was determined by the Benjamini‒Hochberg (BH) procedure. The relative expression shown in A and C is presented as the mean ± SED, and the significance levels indicated in B and C are *p < 0.05, **p < 0.01, and ***p < 0.001.