Fig. 4: ATAC sequencing led to the identification of a subset of Ly6d-responsive genes.
From: LY6D is crucial for lipid accumulation and inflammation in nonalcoholic fatty liver disease

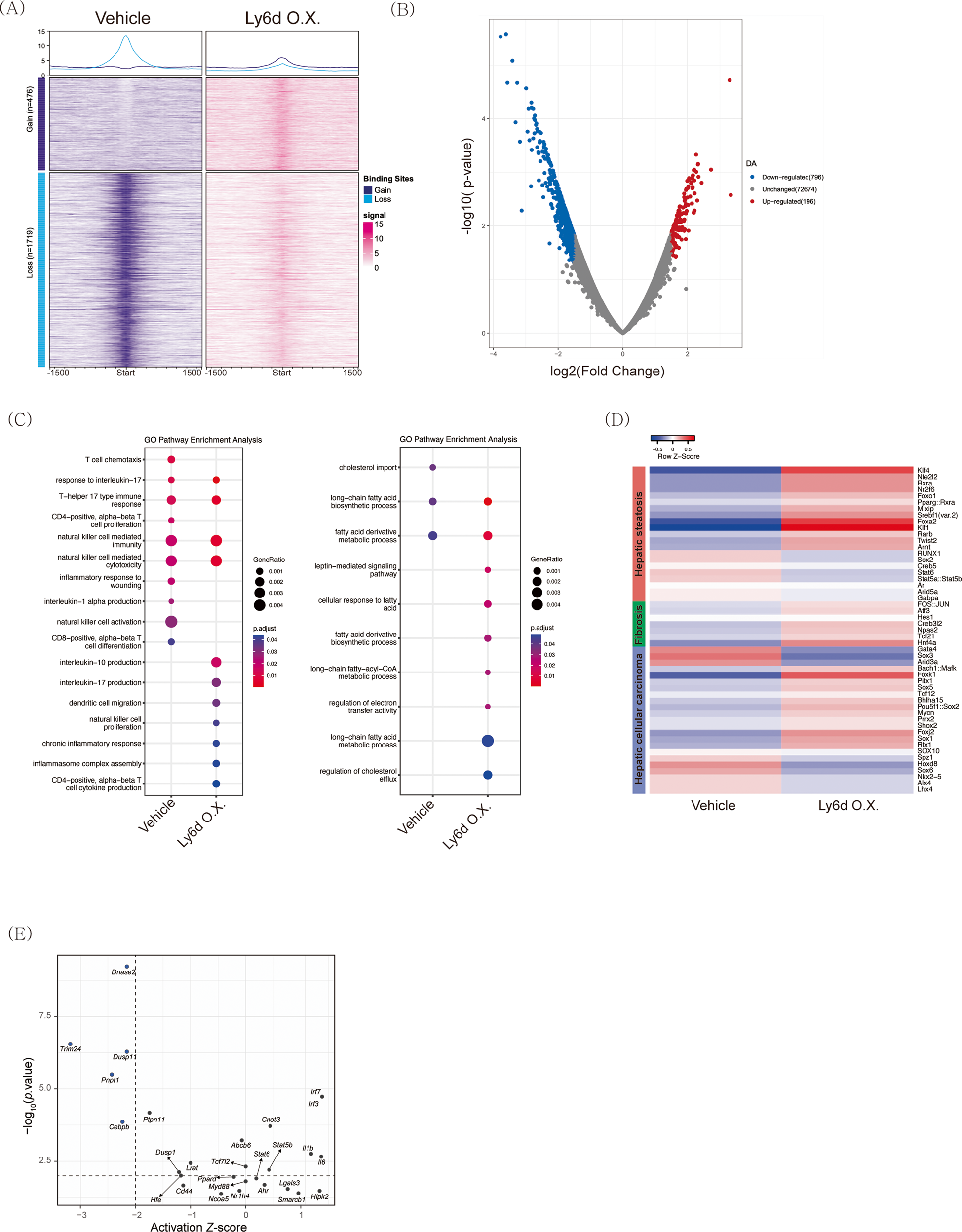
A Average plots (top) and heatmaps (bottom) of DARs in Ly6d-overexpressing AML12 cells. Average plot showing global chromatin accessibility changes across center and surrounding regions ( ± 1.5 Kb) of gain and loss regions. The heatmap represents the average normalized ATAC sequencing counts for DARs. Each row represents one DAR. B Volcano plot of ATAC sequencing peaks in Ly6d-overexpressing AML12 cells. Significant peaks are shown in pink (p < 0.05). C Dot plot of immune-related (left) and metabolism-related (right) GO pathway enrichment. The sizes of the dots correspond to the percentage of DARs in the pathway, while the color gradations correspond to the adjusted p value for each GO pathway. D Heatmap of TF motif activities. The color gradient represents chromVAR TF motif bias-corrected deviations. E Upstream regulator analysis showing the Z score-inferred activation state and p value of the regulator. Horizontal and vertical lines represent the threshold of significant p value and activation Z score, respectively. DARs differentially accessible regions.