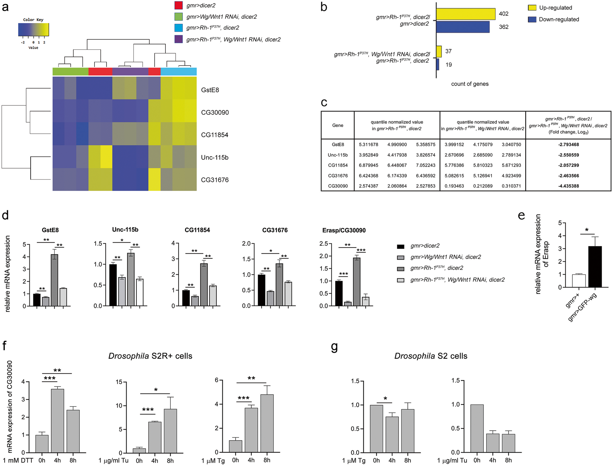
Fig. 2: RNA sequencing reveals the association of multiple transcription targets of Wg/Wnt1 in ER stress-mediated apoptosis of ADRP-afflicted Drosophila retinal cells.

a Heatmap of the two-way hierarchical clustering showing five differentially expressed genes (fold change > 2, P < 0.05) in GMR > DICER2 (red, n = 3), GMR > Wg/Wnt1 RNAi, DICER2 (green, n = 3), GMR > Rh-1P37H, DICER2 (blue, n = 3), and GMR > Rh-1P37H, Wg/Wnt1 RNAi, DICER2 flies (purple, n = 3). b The number of upregulated (yellow) or downregulated (blue) genes in flies with the indicated genotypes (fold change > 2, P < 0.05). c Quantile-normalized values of select genes that were regulated by Wg/Wnt1 under ER stress in the indicated genotypes according to RNA-seq analysis (refer to Supplemental Table 4). d Quantitative RT‒PCR analysis of selected genes in eye imaginal discs with the indicated genotypes; the levels were normalized to those of rp49 and presented relative to those of GMR > DICER2. e Normalized Erasp mRNA expression after GFP-wg overexpression in eye imaginal discs. f ER stress induced in response to independent treatment with chemicals, such as DTT (1 mM), Tu (1 µg/mL), and Tg (1 µM), triggered the induction of Erasp at the transcript level in Drosophila S2R+ cells, whereas this induction of Erasp by Tg (1 μM) or Tu (1 µg/mL) was absent in Drosophila S2 cells (g). P-values were determined using Student’s t-tests. *P < 0.05, **P < 0.01, and ***P < 0.001.