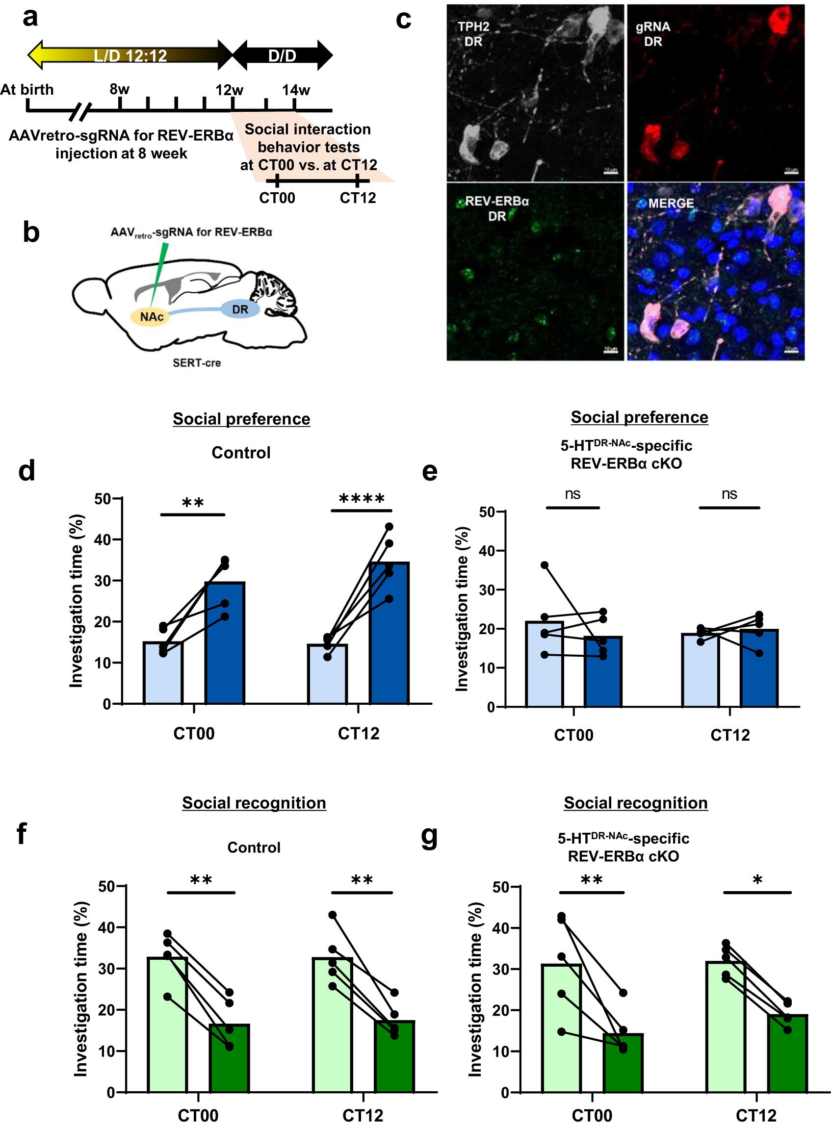
Fig. 6: DR-NAc circuit-specific ablation of REV-ERBα in 5-HT neurons resulted in deficits in social preference.

a Experimental schedule for AAVretro injection at 8 w and social interaction behavior test performed at two circadian time points, CT00 vs. CT12. b Schematic of stereotactic injection of Rev-erbα sgRNA in the NAc of SERT-cre mice. c Representative image of the DR region after 4 weeks of recovery of AAVretro-sgRNA injection. d Quantification of the social preference test in a control mouse. The control mouse spent significantly more time interacting with the novel mouse than the empty cup at both CT00 and CT12. e Quantification of the social preference test in 5-HTDR-NAc-specific REV-ERBα cKO mice. 5- HTDR-NAc REV-ERBα cKO mice also spent less time interacting with the novel mouse at both CT00 and CT12. f Quantification of the social recognition test in control mice at CT00 and CT12. The control mice spent significantly more time interacting with the novel mouse than the familiar mouse at both CT00 and CT12. g Quantification of the social recognition test in 5-HTDR-NAc REV-ERBα cKO mice at CT00 and CT12. Notably, the 5-HTDR-NAc REV-ERBα cKO mice spent significantly more time interacting with the novel mouse than the familiar mouse at both CT00 and CT12. (n = 5). Data are presented as the mean ± s.e.m. (n = 5). Statistical differences between an empty cup and novel mouse (c, d) and between a novel mouse and familiar mouse (e, f) at two circadian time points were evaluated using two-way ANOVA followed by a post hoc comparison using Tukey’s test. ns, not significant, *P < 0.05, **P < 0.01, ****P < 0.0001.