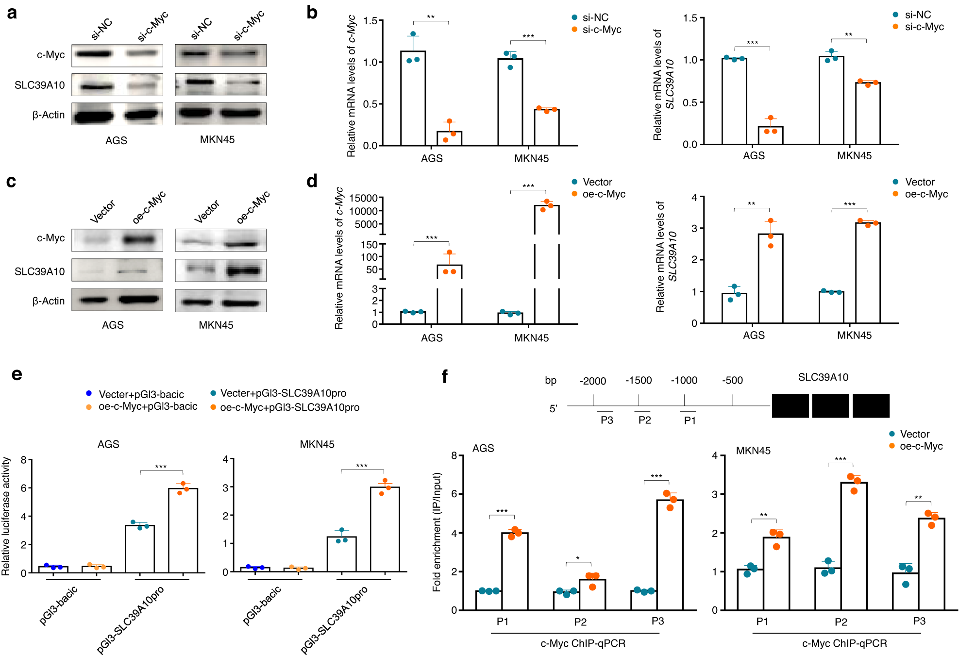
Fig. 2: Identification of SLC39A10 as a downstream target of c-Myc in gastric cancer cells.

Western blotting (a) and qRT‒PCR (b) analysis results showing the effect of c-Myc knockdown on SLC39A10 expression in the gastric cancer cell lines AGS and MKN45. Western blotting (c) and qRT‒PCR (d) analysis results showing the effect of ectopic expression of c-Myc on SLC39A10 expression in AGS and MKN45 cells. Representative western blottings from three independent western blotting analyses are shown. β-Actin was used as the normalization control for western blotting and qRT‒PCR. e The dual-luciferase reporter assay results showing the effect of ectopic expression of c-Myc on the promoter activity of SLC39A10 in AGS and MKN45 cells, with empty vector or control lentivirus as the controls. All the ratios of firefly/Renilla luciferase activity are expressed as the means ± SDs. f AGS and MKN45 cells expressing c-Myc and the corresponding control cells were subjected to ChIP‒qPCR assays using the corresponding primary antibodies. P1–P3 indicate three different regions of the SLC39A10 promoter (P1: −1044/−941; P2: −1518/−1273; P3: −-1939/−1671) (upper panel). Fold enrichment values are expressed as the means ± SDs (lower panels). *P < 0.05; **P < 0.01; ***P < 0.001.