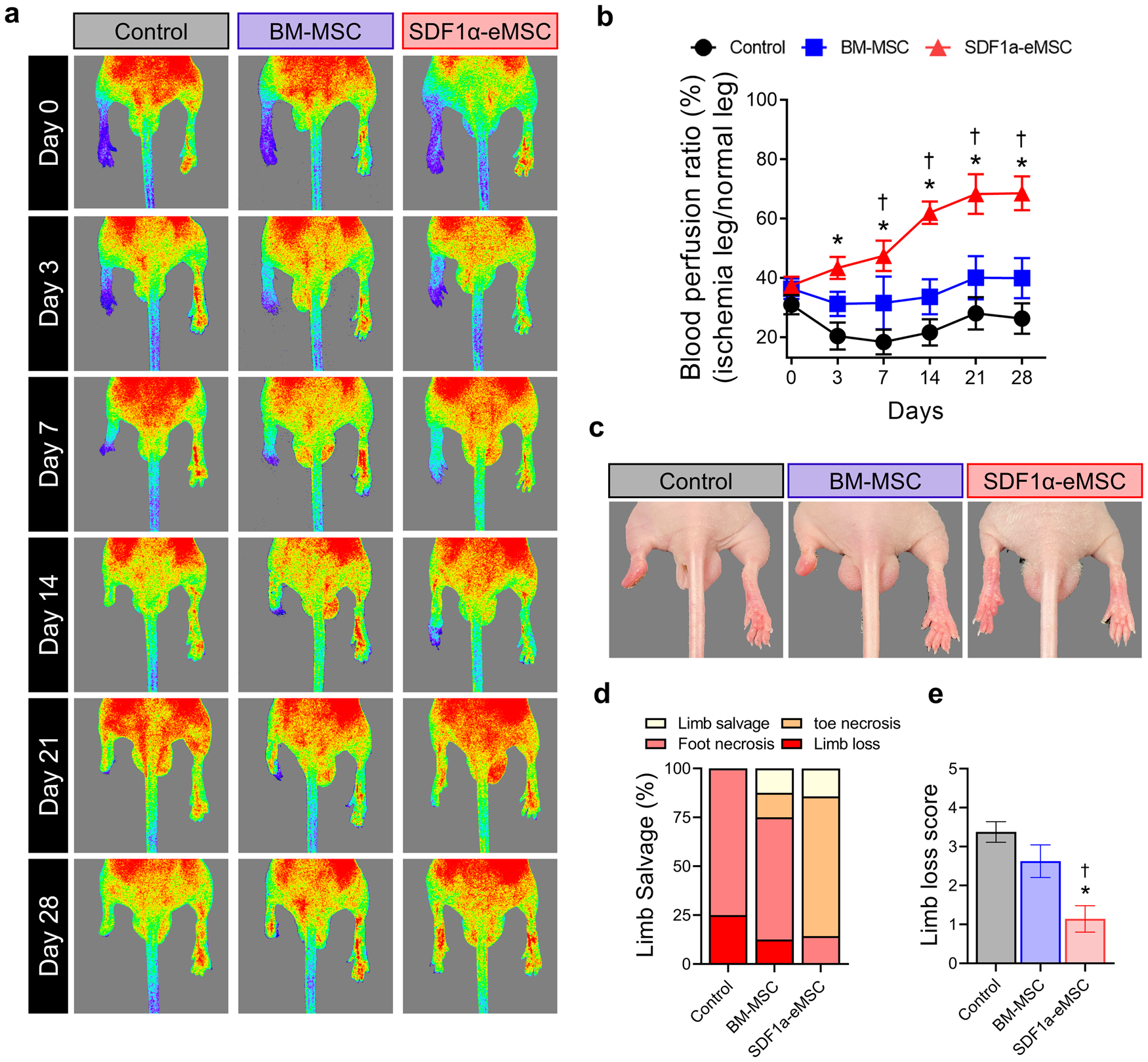
Fig. 3: Therapeutic effects of SDF1α-eMSCs in a mouse model of hindlimb ischemia.

a Laser Doppler perfusion imaging (LDPI) of the ischemic hindlimb at Days 0, 3, 7, 14, 21, and 28 after implantation. b Quantification of the blood perfusion ratio of the left ischemic limb compared with the nonischemic right limb in each group (n = 7–8). Statistical significance was determined using two-way ANOVA with Tukey post hoc pairwise comparisons; *p < 0.05 versus the control; †p < 0.05 versus BM-MSC group. c Representative optical image on Day 28. d Percentage of limb salvage in ischemic limb. e Scoring for the physiological status of ischemic limbs at Day 28 (0: limb salvage, 1: tip necrosis, 2: toe necrosis, 3: foot necrosis, 4: limb loss, 5: whole limb loss).