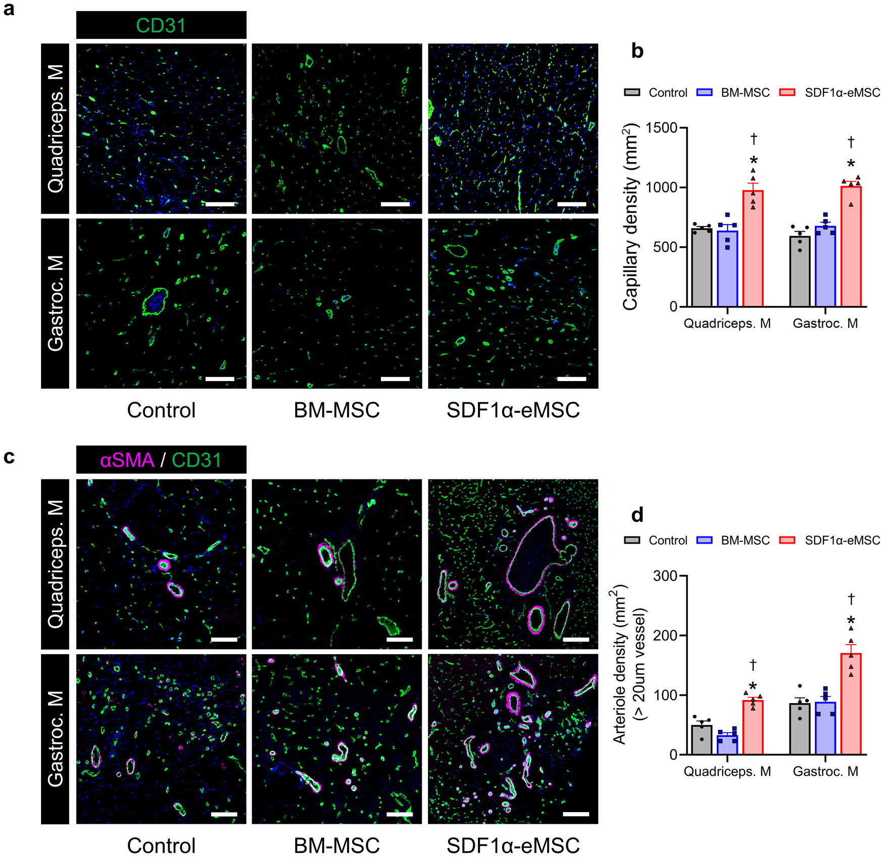
Fig. 4: SDF1α-eMSCs significantly promote angiogenesis at Day 28 following hindlimb ischemia.

a Representative image of quadriceps and gastrocnemius muscle capillaries stained for CD31 on Day 28 after HLI. b For quantification, the number of capillaries within five randomly selected fields in each ischemic muscle was counted. Scale bars, 100 μm. *p < 0.05 versus the control; †p < 0.05 versus BM-MSC group; n = 5 per group. c Representative immunostaining images with αSMA (violet), CD31 (green), and DAPI for nuclei (blue) at Day 28 after HLI and (d) the corresponding quantification summary. Scale bars, 100 μm. * p < 0.05 versus the control; † p < 0.05 versus BM-MSC group; n = 5 for each group. Data are presented as the mean ± SEM.