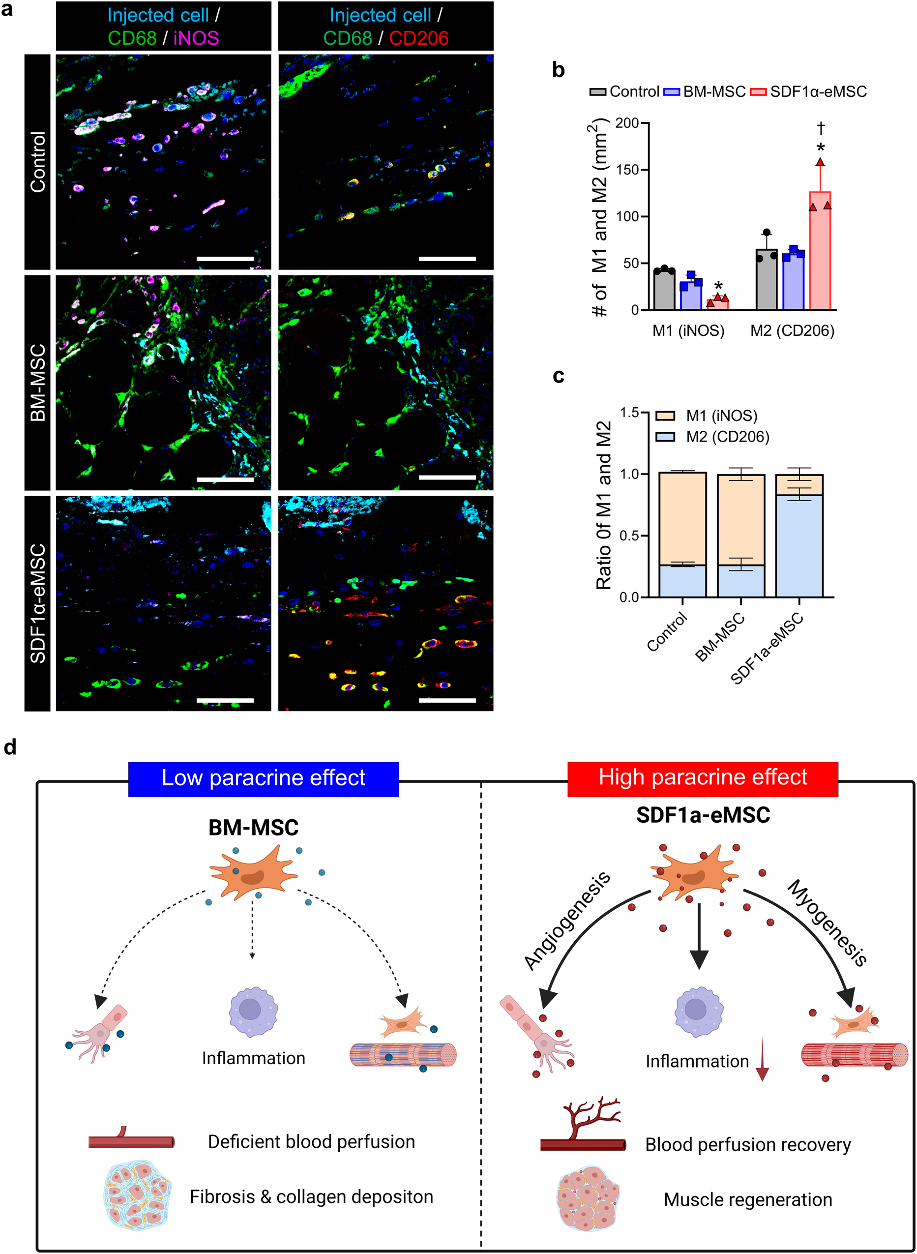
Fig. 7: SDF1α-eMSCs positively regulate the inflammatory response in the ischemic muscle on Day 7 after hindlimb ischemia.

a Representative image of proinflammatory macrophages (M1) and anti-inflammatory macrophages (M2) stained for injected cells (sky blue), CD68 (green), iNOS (purple), CD206 (red) and DAPI for nuclei (blue). Scale bars, 50 μm, and (b, c) the corresponding quantification summary. b The number of M1 and M2 macrophages; *p < 0.05 versus the control; †p < 0.05 versus BM-MSC group; n = 3 for each group. c M1:M2 ratio. Data are presented as the mean ± SEM. d Schematic diagram of the underlying therapeutic mechanisms of SDF1α-eMSCs.