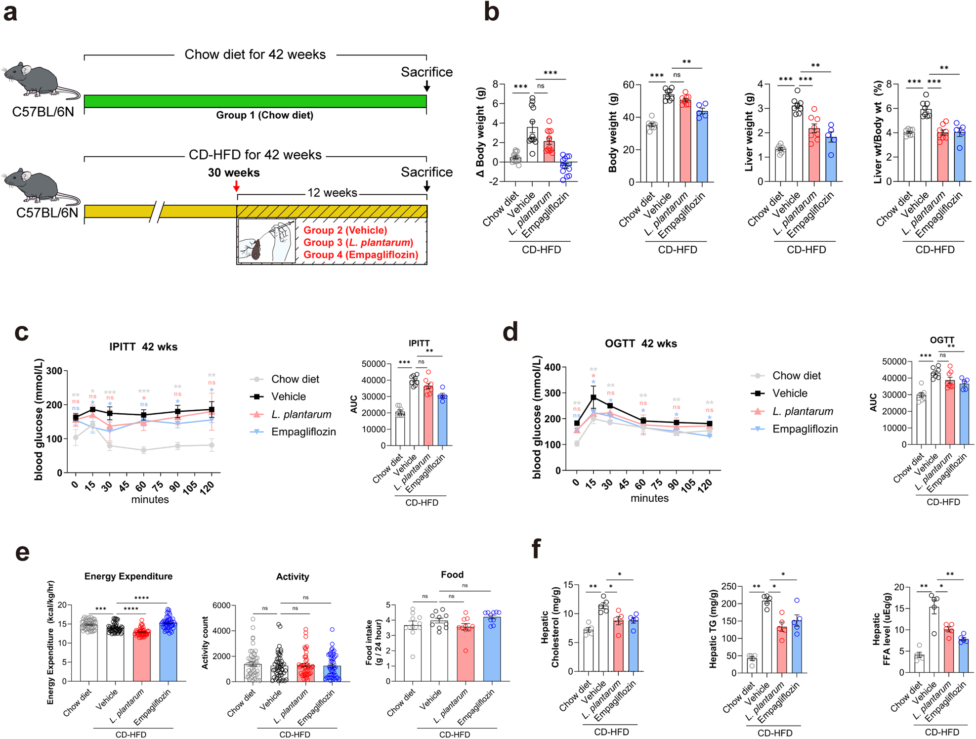
Fig. 1: L. plantarum treatment improves the metabolic phenotypes associated with NAFLD.
From: Lactobacillus plantarum ameliorates NASH-related inflammation by upregulating l-arginine production

a A schematic of the treatment procedure. b Changes in body weight, liver weight, and the liver-to-body weight ratio. c, d Changes in insulin sensitivity. The insulin tolerance test (c) and oral glucose tolerance test (d) were performed at 42 weeks. e Energy expenditures, activity levels, and food intake were measured using metabolic cages (n = 3–4 per group). f Hepatic lipid levels. *P < 0.05, ***P < 0.001, and ****P < 0.0001 compared with the vehicle-treated CD-HFD mice using ANOVA and the post hoc Tukey test. CD-HFD choline-deficient high-fat diet, IPITT intraperitoneal insulin tolerance test, OGTT oral glucose tolerance test.