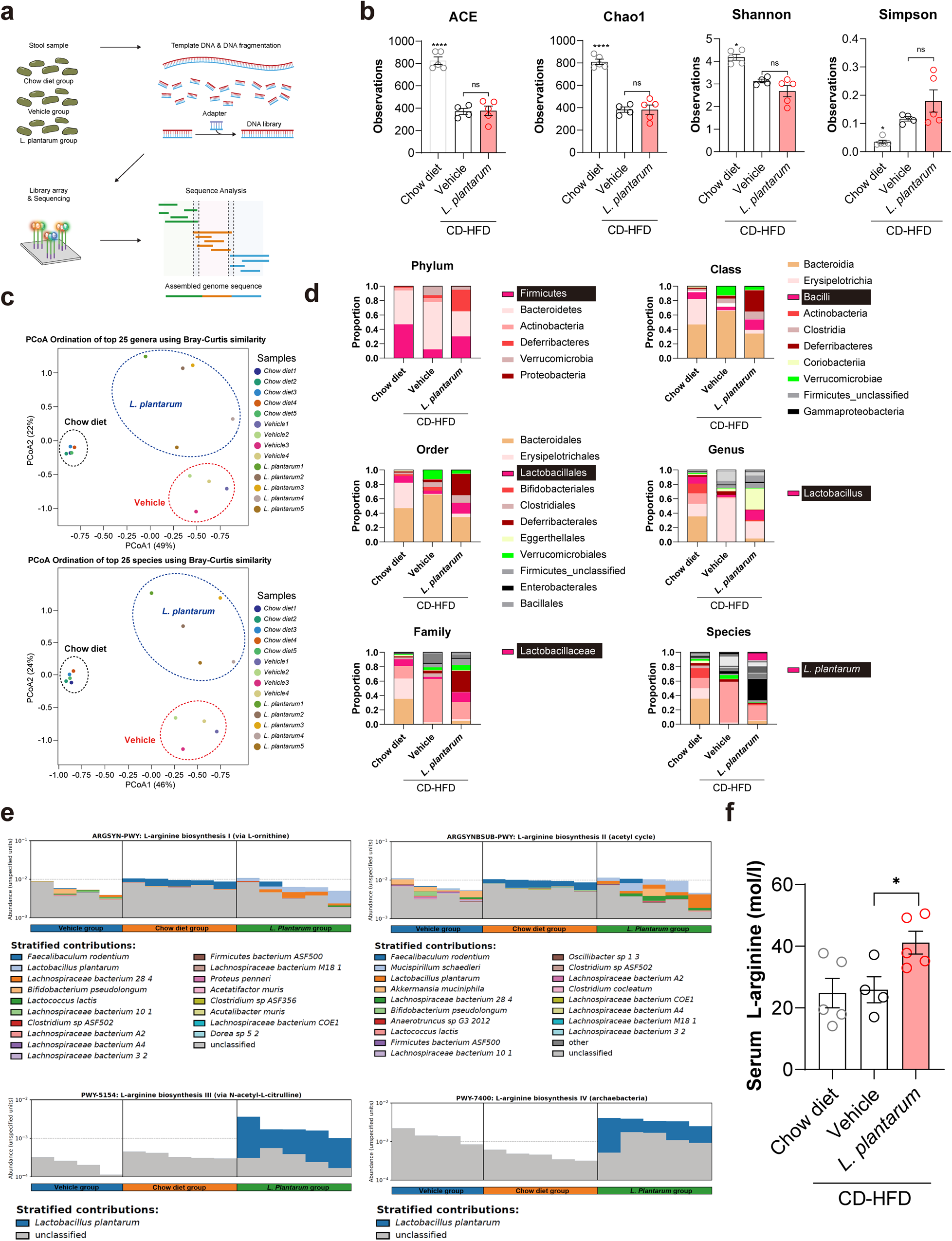
Fig. 5: l-Arginine biosynthesis is enhanced by L. plantarum treatment in the intestine.
From: Lactobacillus plantarum ameliorates NASH-related inflammation by upregulating l-arginine production

a Schematic diagram of metagenomic analysis. b ACE and Chao1 community richness and Shannon and Simpson community diversity indices. c Results of the beta diversity analyses, namely, principal coordinates analysis. d Taxonomic compositions. At the species level, L. plantarum was identified only in L. plantarum-treated mice. e The abundance of l-arginine biosynthesis III and IV pathways was enhanced in L. plantarum-treated mice. f Serum l-arginine levels. *P < 0.05 and ****P < 0.0001 compared with the vehicle-treated mice, using ANOVA and the post hoc Tukey test. CD-HFD choline-deficient high-fat diet.