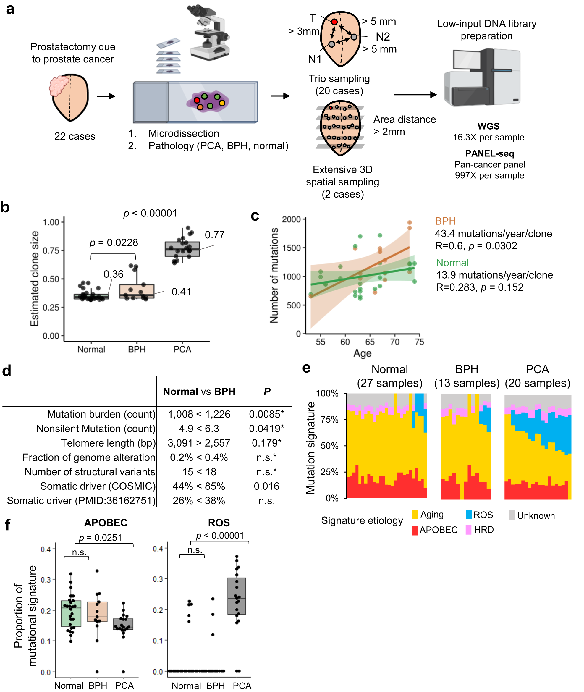
Fig. 1: Study design and age-mutation correlations in normal and BPH samples.

a Graphical summary showing 22 prostate tissues (20 cases with trio sampling and two cases with extensive 3D spatial sampling), followed by microdissection and low-input DNA whole-genome sequencing (WGS) and deep-panel sequencing. b Clone sizes, estimated from the peak of the variant allele frequency (VAF) in normal, BPH, and PCA samples. c The mutation burden increased with age in both normal prostate and BPH clones (shaded area: 95% confidence interval). The regression model for the normal tissue shows a slope of 16 mutations per year per clone with an R2 of 0.10. The slope of BPH samples (43.4 mutations/year/clone with an R2 of 0.36) was higher than that of normal samples. d Summary of genomic profiles between normal and BPH samples. Asterisk (*) indicates age-corrected regression p value. e Aging, APOBEC, ROS, and HRD mutational signatures in normal, BPH, and prostate cancer samples. f Comparison of mutational signature proportions between normal, BPH, and prostate cancer samples. n.s., p > 0.05.