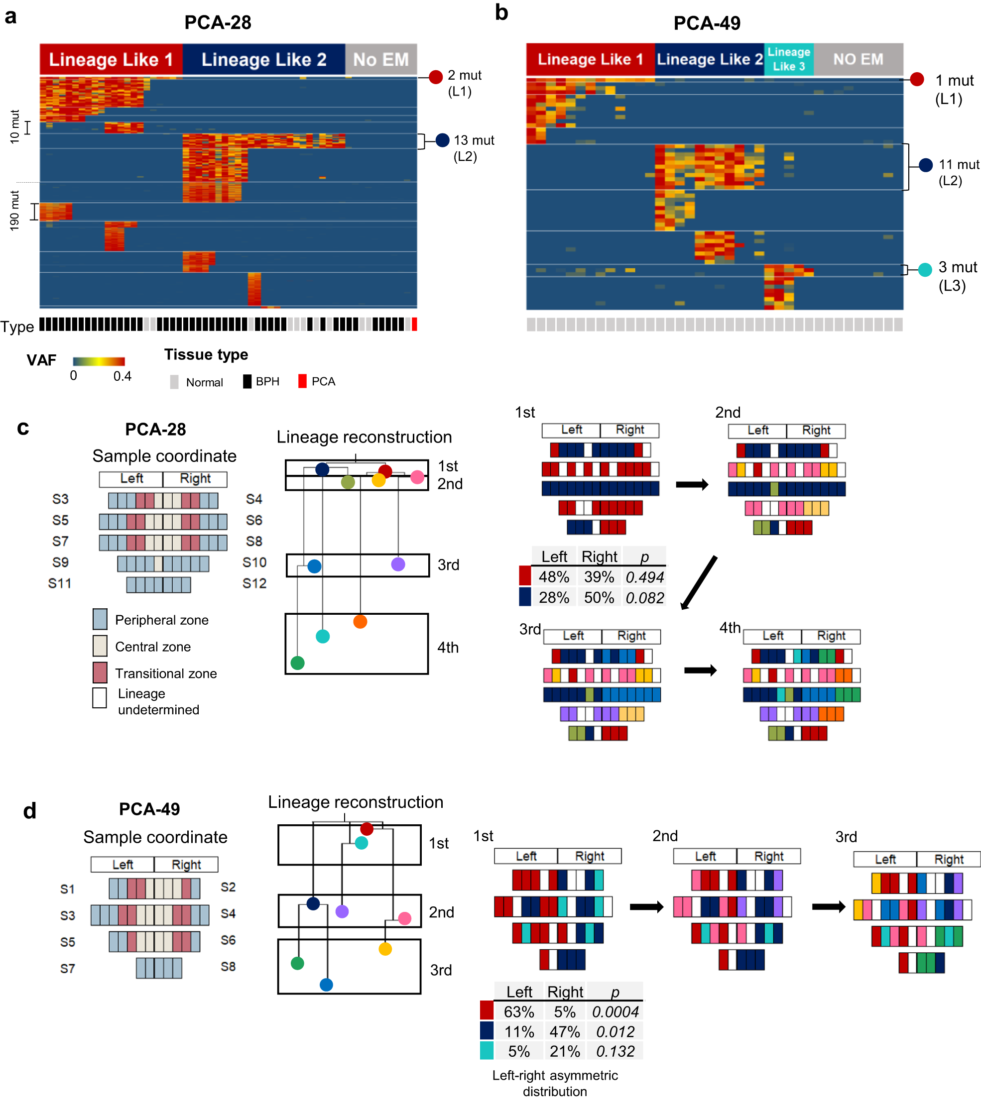
Fig. 4: Early embryonic mutations in the prostate and reconstruction of ancestral lineages.

a, b Pattern and allele frequency of early embryonic mutations in PCA-28 (a) and PCA-49 (b) with the disease types displayed in the bottom plots. PCA-28 was divided into three groups: lineage-like 1, lineage-like 2, and early mutation-absent; PCA-49 was divided into four groups: lineage-like 1, 2, and 3 and early mutation-absent. c, d Graphical distribution, lineage reconstruction, and lineage progression by color-coded representation of the ancestral mutations in PCA-28 (c) and PCA-49 cases (d). Each unit of the sample coordinate map represents a sample.