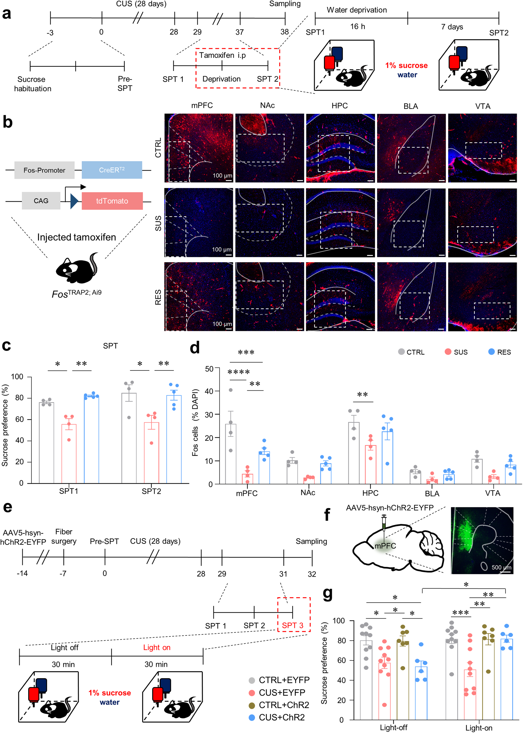
Fig. 2: Chronic stress-induced anhedonia is mediated by neural activity in the mPFC.

a Experimental procedures for capturing activated neurons during anhedonic behaviors. b Schematic of FosTRAP2; Ai9 induction by tamoxifen (left) and representative images of c-Fos expression (red) in brain regions activated during the two-bottle sucrose preference test after CUS in CTRL, SUS, and RES mice (right, scale bars: 100 µm). c Sucrose preference before (SPT1) and after i.p. injection of tamoxifen (SPT2; two-way ANOVA with Tukey’s test: group effect, F2,20 = 17.19, p < 0.0001; time effect, F1,20 = 0.8945, p = 0.3555; interaction, F2,20 = 0.3897, p = 0.6823, n = 4, 4, 5). d c-Fos+ cell numbers in various brain regions in the limbic system, including the mPFC (two-way ANOVA with Tukey’s test: group effect, F2,50 = 25.11, p < 0.0001; region effect, F4,50 = 34.36, p < 0.0001; interaction, F8,50 = 2.535, p = 0.0212, n = 4, 4, 5). e Experimental procedure for photoactivation during the SPT after CUS. f A representative image of the channelrhodopsin-2 (ChR2) virus and optic fiber implantation in the PFC (scale bar: 500 µm). g Comparison of sucrose solution intake between groups before and after ChR2 stimulation after CUS (two-way ANOVA with Tukey’s test: group effect, F3,58 = 11.39, p < 0.0001; stimulation effect, F1,58 = 2.220, p = 0.1417; interaction, F3,58 = 3.002, p = 0.0377, n = 10, 10, 7, 6). *p < 0.05, **p < 0.01, ***p < 0.001. ****p < 0.0001. The bar graphs show the mean ± SEM. mPFC medial prefrontal cortex, NAc nucleus accumbens, HPC hippocampus, BLA basolateral amygdala, VTA ventral tegmental area, EYFP enhanced yellow fluorescent protein.