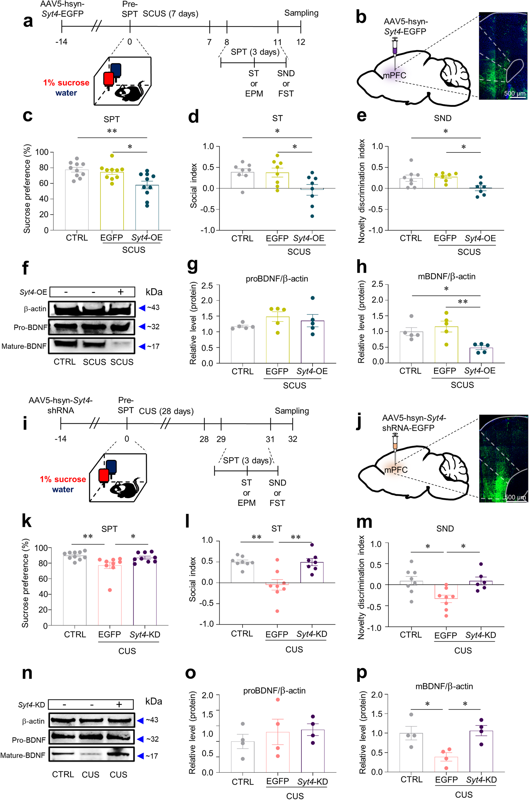
Fig. 5: Synaptotagmin-4 (SYT4) in the mPFC plays a critical role in anhedonic behaviors.

a Experimental procedures to investigate whether Syt4-OE induces pro-depressive behaviors. b A confocal image showing the injection sites of AAV5-hsyn-Syt4-EGFP into the mPFC. c–e After SCUS, Syt4-OE in the mPFC significantly induced anhedonic behaviors such as impaired sucrose preference (c one-way ANOVA with Tukey’s test, F2,27 = 7.639, p = 0.0023, n = 10, 10, 10), defective sociability (d one-way ANOVA with Tukey’s test, F2,21 = 5.094, p = 0.0157, n = 8, 8, 8), and impaired preference for social novelty (e one-way ANOVA with Tukey’s test, F2,19 = 5.325, p = 0.0146, n = 8, 7, 7). f, n Representative western blotting of BDNF. g Expression of proBDNF among groups (one-way ANOVA with Tukey’s test, F2,12 = 1.1137, p = 0.3531, n = 5). h Expression of mature BDNF in the groups (one-way ANOVA with Tukey’s test, F2,12 = 7.395, p = 0.0081, n = 5). i Experimental procedures to investigate whether Syt4-KD blocks depressive-like behaviors. j A confocal image showing the injection sites of AAV5-hsyn-Syt4-shRNA-EGFP into the mPFC. k–m Syt4-KD prevented CUS-induced anhedonic behaviors. k SPT: Kruskal–Wallis test with Dunn’s test (H = 10.97, p = 0.0041, n = 10, 9, 9); l ST: one-way ANOVA with Welch’s test (W2,11.13 = 8.074, p = 0.0068, n = 8, 8, 7); and m SND test: one-way ANOVA with Tukey’s test (F2,19 = 6.675, p = 0.0064, n = 8, 7, 6). o Expression of proBDNF among groups (one-way ANOVA with Tukey’s test, F2,9 = 0.4698, p = 0.6396, n = 4). p Expression of mature BDNF in the groups (one-way ANOVA with Tukey’s test, F2,9 = 6.947, p = 0.00150, n = 4). *p < 0.05, **p < 0.01. The bar graphs show the mean ± SEM. EGFP enhanced green fluorescent protein.