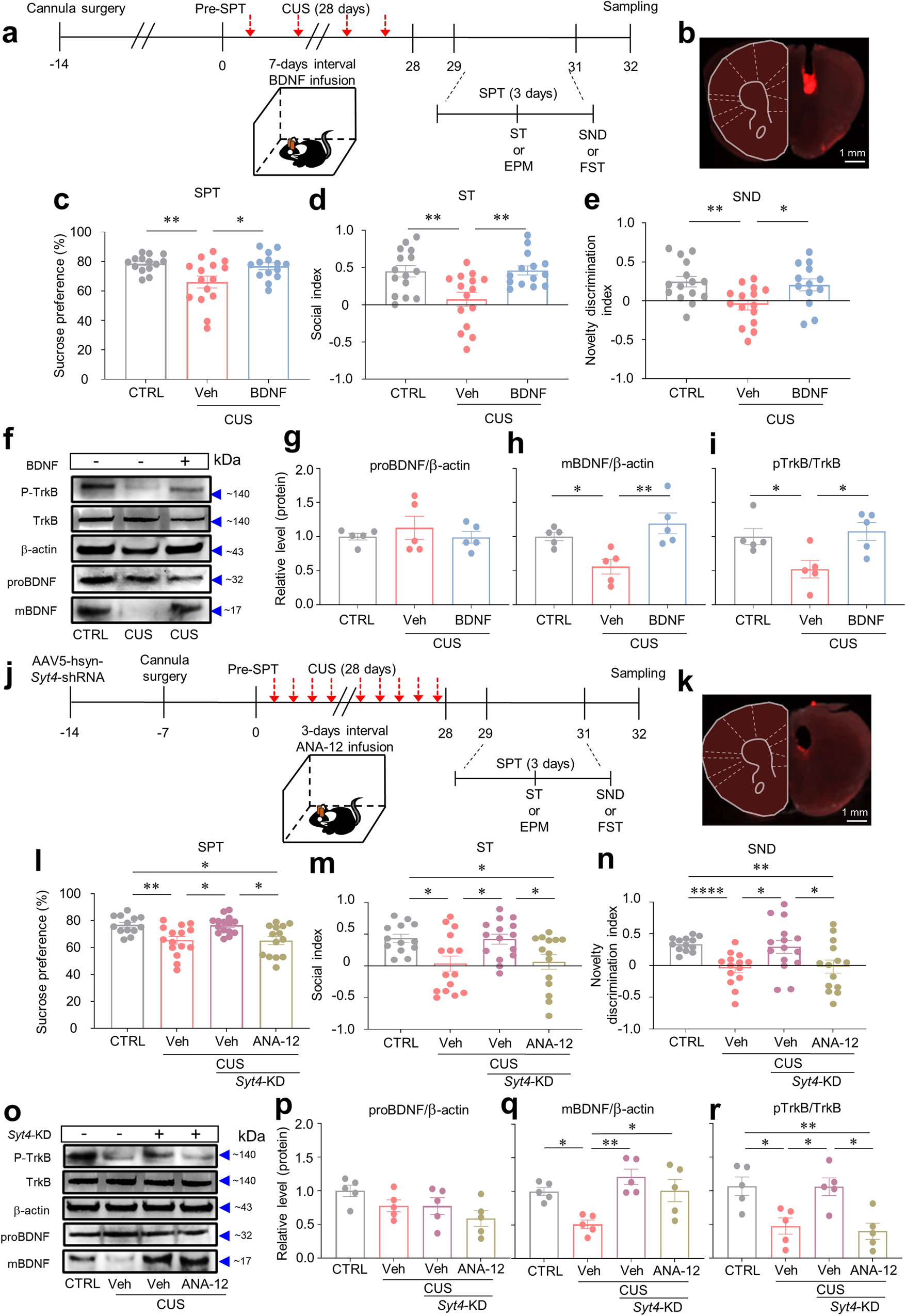
Fig. 6: SYT4 mediates anhedonia by regulating BDNF and TrkB signaling.

a Experimental procedures to investigate whether BDNF release, which is regulated by Syt4, has a proresilient effect on CUS-induced anhedonic behaviors. b A representative image of the cannula implantation sites in the mPFC. c–e Intra-mPFC infusion of BDNF prevented CUS-induced anhedonic behaviors. c SPT: one-way ANOVA with Welch’s test (W2,24.27 = 4.168, p = 0.0278, n = 14, 15, 14); d ST: one-way ANOVA with Tukey’s test (F2,41 = 7.912, p = 0.0012, n = 15, 15, 14); and e SND test: one-way ANOVA with Tukey’s test (F2,40 = 5.728, p = 0.0065, n = 15, 15, 13). f, o Representative western blotting of BDNF and TrkB. g Expression of proBDNF among groups (one-way ANOVA with Tukey’s test, F2,12 = 0.4653, p = 0.6388, n = 5). h Expression of mature BDNF in the groups (one-way ANOVA with Tukey’s test, F2,12 = 0.4653, p = 0.6388, n = 5). i Relative proportion of phospho-TrkB to total TrkB among groups (one-way ANOVA with Tukey’s test, F2,12 = 5.656, p = 0.0186, n = 5). j Experimental procedure for investigating whether the mediating role of Syt4 in CUS-induced anhedonic behaviors is regulated by BDNF–TrkB signaling. k A representative image of the cannula implantation sites in the mPFC. l–n Syt4-KD blocked CUS-induced anhedonia, and the reversal effect of Syt4-KD on depressive behaviors was prevented by ANA-12. l SPT: one-way ANOVA with Welch’s test (W3,28.62 = 7.035, p = 0.0011, n = 13, 15, 15, 14); m ST: one-way ANOVA with Welch’s test (W2,11.13 = 8.074, p = 0.0068, n = 13, 15, 15, 14); n SND test: Kruskal–Wallis test with Dunn’s test (H = 10.10, p = 0.0177, n = 13, 15, 15, 14). p Expression of proBDNF among groups (one-way ANOVA with Tukey’s test, F3,16 = 2.623, p = 0.0862, n = 5). q Expression of mature BDNF in the groups (one-way ANOVA with Tukey’s test, F3,16 = 7.546, p = 0.0023, n = 5). r Relative expression of phospho-TrkB to total TrkB among groups (one-way ANOVA with Tukey’s test, F3,16 = 8.076, p = 0.0017, n = 5). *p < 0.05, **p < 0.01, ****p < 0.0001. The bar graphs show the mean ± SEM.