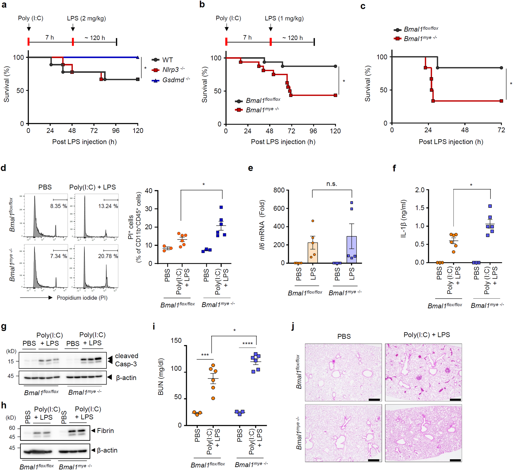
Fig. 2: Myeloid Bmal1 deficiency increases noncanonical inflammasome-mediated mouse lethality.

a Survival of WT, Nlrp3–/–, and Gsdmd–/– mice after intraperitoneal injection of poly(I:C) (10 mg/kg, 7 h) and subsequent administration of LPS (2 mg/kg). (n = 12; male 4, female 8). b Survival of Bmal1flox/flox and myeloid Bmal1–/– mice intraperitoneally injected with poly(I:C), followed by LPS (1 mg/kg) injection. (n = 16; male 5, female 11). c Survival of Bmal1flox/flox and myeloid Bmal1–/– mice after intraperitoneal injection of LPS (20 mg/kg) (n = 6; male). d Flow cytometric analysis of peritoneal cells from Bmal1flox/flox and myeloid Bmal1–/– mice intraperitoneally injected with poly(I:C) for 7 h and challenged with LPS (1 mg/kg) for 4 h after staining with anti-CD45 and CD11b antibodies and propidium iodide (PI). (PBS, n = 3; poly(I:C) + LPS, n = 6). e Quantification of Il6 mRNA levels in Bmal1flox/flox and myeloid Bmal1–/– BMDMs at 3 h post LPS treatment (100 ng/ml) (n = 5). f Quantification of IL-1β in serum from Bmal1flox/flox and myeloid Bmal1–/– mice intraperitoneally injected with poly(I:C) for 7 h and challenged with LPS (1 mg/kg) for 3 h. (PBS, n = 3; poly(I:C) + LPS, n = 6). g, h Immunoblots of spleen extracts from Bmal1flox/flox and myeloid Bmal1–/– mice intraperitoneally injected with poly(I:C) for 7 h and challenged with LPS (1 mg/kg) for 14 h (g) or 24 h (h). (n = 3). i Quantification of blood urea nitrogen (BUN) levels in serum from Bmal1flox/flox and myeloid Bmal1–/– mice intraperitoneally injected with poly(I:C) for 7 h and challenged with LPS (1 mg/kg) for 24 h. (PBS, n = 3; poly(I:C) + LPS, n = 6). j Representative hematoxylin and eosin staining images of Bmal1flox/flox and myeloid Bmal1–/– mice treated as in (h). (n = 4) Scale bar = 500 μM. Data represent the mean ± SEM. *P < 0.05, ***P < 0.001, ****P < 0.0001, n.s. not significant.