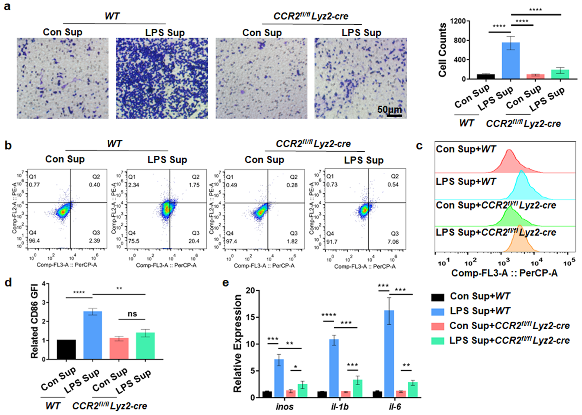
Fig. 3: Deletion of CCR2 inhibits MΦ infiltration and proinflammatory polarization.

a After mMΦs from WT or CCR2fl/flLyz2-cre mice were treated with LPS-induced mNPC supernatant for 24 h, the migration of mMΦs was determined by Transwell assays. b CD68+CD86+ and CD68+CD206+ mMΦs were detected by FCM. c, d Quantification of CD68+CD86+ mMΦs by GFI. e qPCR results showing inflammation-related genes in CCR2fl/fl Lyz2-cre mMΦs treated with supernatant extracted from mNPCs treated with LPS for 6 h. Experiments were performed at least 3 times, and the data are presented as the means ± SDs. *p < 0.05; **p < 0.01; ***p < 0.001; ****p < 0.0001; ns, not significant, with ANOVA. Con, control; Sup, supernatant.