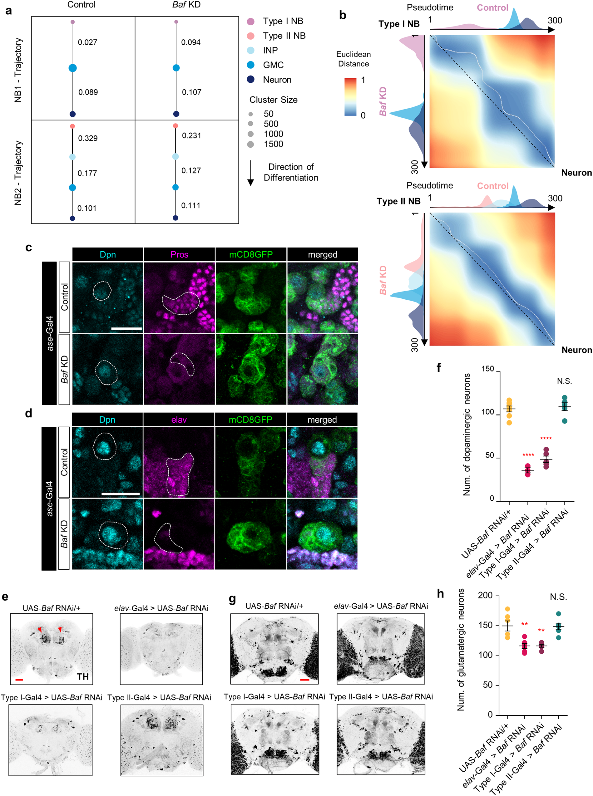
Fig. 3: Impaired neurodevelopment of type I NB lineages induced by Baf KD.

a PAGA graphs showing connectivity between cell types. The values on the right of each edge indicate the connectivity between cell types. b Dissimilarity matrices of global alignments of developmental trajectories of type I (top) and II (bottom) NB lineages. The histograms on each axis illustrate the individual cell types. c Representative images of immunostaining for Dpn (teal) and Pros (magenta) in control type I NBs and type I NBs expressing Baf RNAi in the brains of third-instar larvae (ase-Gal4/+;UAS-mCD8GFP/+ and ase-Gal4/+;UAS-mCD8GFP/UAS-Baf RNAi). The white dashed lines indicate the outlines of NBs (first column) and neural progenies (second column) (Scale bar, 20 μm). d Representative images of immunostaining for Dpn (teal) and elav (magenta) in type I NBs in the brains of third-instar larvae expressing the transgenes indicated in (d). The white dashed lines indicate the outlines of NBs (first column) and neural progeny cells (second column) (Scale bar, 20 μm). e Representative images of immunostaining for TH in adult brains of the following genotypes: UAS-Baf RNAi/+, elav-Gal4/UAS-Baf RNAi, ase-Gal4/+;UAS-Baf RNAi/+, and wor-Gal4,ase-Gal80/+;UAS-Baf RNAi/+. The red arrowheads indicate dopaminergic neurons (Scale bar, 40 μm). f Quantification of the number of dopaminergic neurons in the brains of flies expressing the indicated transgenes (UAS-Baf RNAi/+, elav-Gal4/+;UAS-Baf RNAi, ase-Gal4/+;UAS-Baf RNAi/+, and wor-Gal4,ase-Gal80/+;UAS-Baf RNAi/+). N.S., not significant; ****P < 1.0 × 10−4 by one-way ANOVA with Tukey’s post hoc test; error bars, mean ± SEM; UAS-Baf RNAi/+ = 7 brains, elav-Gal4 > Baf RNAi = 3 brains, type I-Gal4 > Baf RNAi = 5 brains, and type II-Gal4 > Baf RNAi = 5 brains. g Representative images showing the distribution and pattern of glutamatergic neurons in adult brains harboring the following genotypes: OK371-QF2/+;QUAS-, mCD8GFP/UAS-Baf RNAi, OK371-QF2/elav-Gal4;QUAS-mCD8GFP/UAS-Baf RNAi, OK371-QF2/ase-Gal4;QUAS-mCD8GFP/UAS-Baf RNAi, and OK371-QF2/wor-Gal4,ase-Gal80;QUAS-mCD8GFP/UAS-Baf RNAi. (Scale bar, 50 μm). h Quantification of the number of glutaminergic neurons in the brains of flies expressing the indicated transgenes (OK371-QF2/+;QUAS-mCD8GFP/UAS-Baf RNAi, OK371-QF2/elav-Gal4;QUAS-mCD8GFP/UAS-Baf RNAi, OK371-QF2/ase-Gal4;QUAS-mCD8GFP/UAS-Baf RNAi, and OK371-QF2/wor-Gal4,ase-Gal80;QUAS-mCD8GFP/UAS-Baf RNAi). N.S., not significant; **P < 1.0 × 10−2 by one-way ANOVA with Tukey’s post hoc test; error bars, mean ± SEM; n = 6 brains.