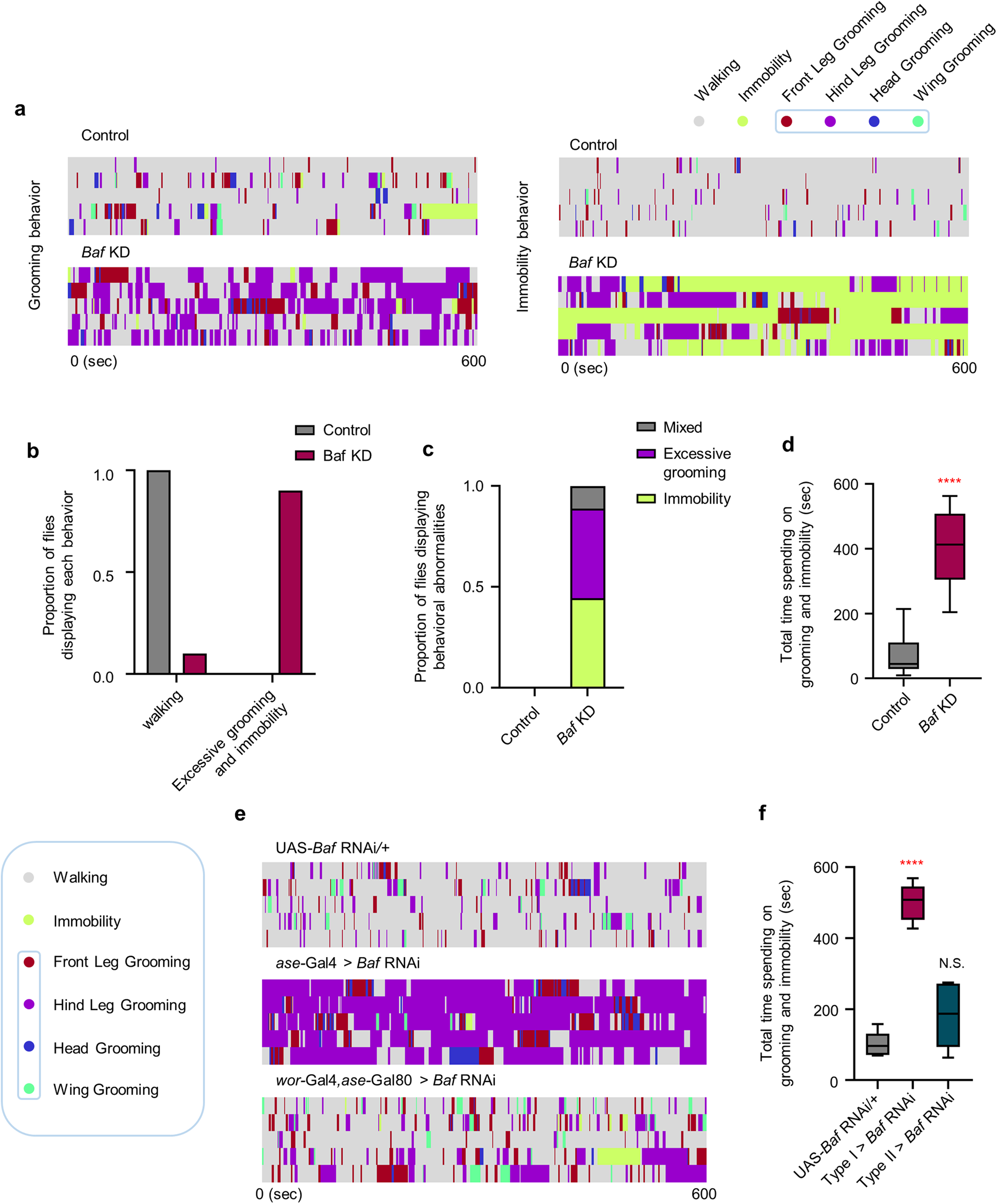
Fig. 4: Behavioral abnormalities in adult flies lacking Baf.

a Representative ethograms showing the distinct behaviors of control flies (elav-Gal4/+) and Baf KD flies (elav-Gal4/UAS-Baf RNAi). Different colors are used to distinguish different aspects of fly behavior. n = 5. b The proportion of control flies (elav-Gal4/+) or Baf KD flies (elav-Gal4/UAS-Baf RNAi) exhibiting aberrant behavior. The number of flies tested was as follows: Control = 5 flies and Baf KD = 5 flies. c Stacked bar graph showing the proportions of distinct behavioral abnormalities in control flies (elav-Gal4/+) or Baf KD flies (elav-Gal4/UAS-Baf RNAi). The number of flies tested was as follows: Control = 5 flies and Baf KD = 5 flies. d Box-and-whisker plots representing the 10th–90th percentiles with the mean value (horizontal line) of total time spent on grooming and immobility (elav-Gal4/+ or elav-Gal4/UAS-Baf RNAi) for 10 min. ****P < 1.0 × 10−4 by Student’s t-test; n = 5 flies. e Representative ethograms showing distinct behaviors of flies expressing the indicated genotypes (UAS-Baf RNAi/+, ase-Gal4/+;UAS-Baf RNAi/+, and wor-Gal4,ase-Gal80/+;UAS-Baf RNAi/+). Different colors are used to distinguish different aspects of fly behavior. n = 5. f Box-and-whisker plots representing the 10th–90th percentiles with the mean value (horizontal line) of total time spent on grooming and immobility in flies expressing the transgenes indicated in (e) for 10 min. N.S., not significant; ****P < 1.0 × 10−4 by one-way ANOVA with Tukey’s post hoc test; n = 5 flies.