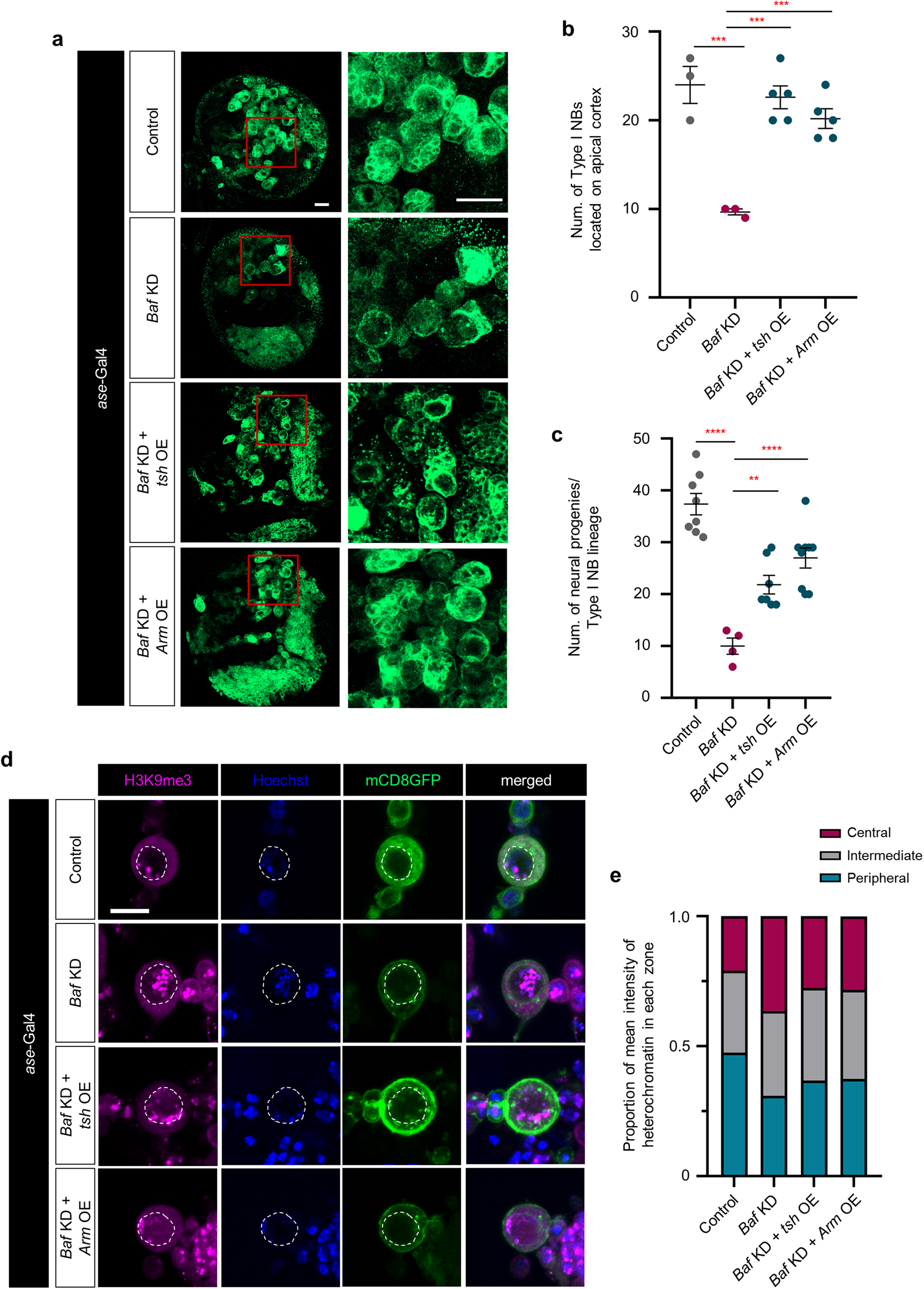
Fig. 7: Characterization of the complementary roles of tsh and Arm in regulating the anchoring of heterochromatin and the formation of type I NB lineages.

a Representative images of control type I NBs and type I NBs expressing Baf RNAi (Baf KD), Baf RNAi + tsh (Baf KD + tsh OE), and Baf RNAi + Arm (Baf KD + Arm OE) in the brains of third-instar larvae (ase-Gal4/+;UAS-mCD8GFP/+, ase-Gal4/+;UAS-mCD8GFP/UAS-Baf RNAi, ase-Gal4/UAS-mCD4GFP;UAS-tsh/UAS-Baf RNAi, and ase-Gal4/UAS-Arm;UAS-mCD8GFP/UAS-Baf RNAi). Magnified images of the red squares in the upper panels are presented in the lower panels (Scale bars, 20 μm). b Quantification of the number of type I NBs located in the apical cortex of third-instar larval brain lobes expressing the transgenes indicated in (a). ***P < 1.0 × 10−3 according to one-way ANOVA with Tukey’s post hoc test; error bars, mean ± SEM; the number of brain lobes tested was as follows: Control = 3 brain lobes, Baf KD = 3 brain lobes, Baf KD + tsh OE = 5 brain lobes, and Baf KD + Arm OE = 5 brain lobes. c Quantification of the number of neural progenies derived from type I NBs located in the apical cortex of third-instar larval brain lobes expressing the transgenes indicated in (a). **P < 1.0 × 10−2, ****P < 1.0 × 10−4 by one-way ANOVA with Tukey’s post hoc test; error bars, mean ± SEM; the number of NBs tested was as follows: Control = 8 NBs, Baf KD = 4 NBs, Baf KD + tsh OE = 7 NBs, and Baf KD + Arm OE = 9 brain lobes. d Representative images of cultured primary type I NBs isolated from the brains of third-instar larvae expressing the transgenes indicated in (a). The white dashed lines in the panels show the outline of the inner nuclear membrane (Scale bar, 10 μm). e Stacked bar graph showing the proportion of mean intensity of heterochromatin localized in three zones of cultured primary type I NBs expressing the genes indicated in (a). The number of type I NBs tested was as follows: Control = 12, Baf KD = 10, Baf KD + tsh OE = 14, and Baf KD + Arm OE = 9.