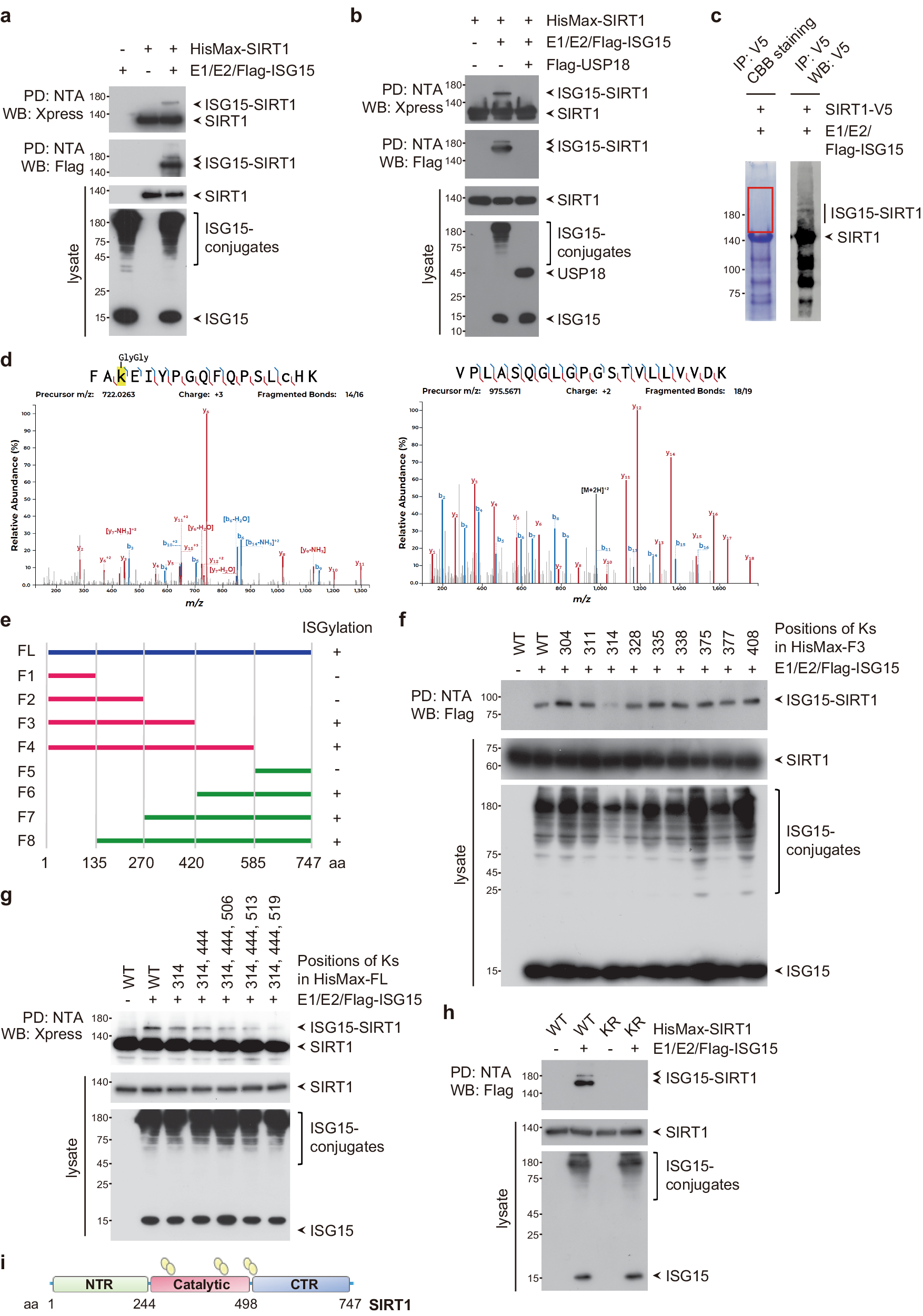
Fig. 1: SIRT1 is a novel target for ISGylation.

HisMax-SIRT1 or the ISG15-conjugating system (E1/E2/Flag-ISG15) were overexpressed alone or in combination in HEK293T cells without (a) and with (b) Flag-USP18 expression. Cell lysates were subjected to pulldown (PD) with NTA resin followed by Western blotting (WB) with an anti-Flag or anti-Xpress antibody. The lysates were also directly probed with the same antibodies. c Coomassie blue R250-stained gel showing enrichment of SIRT1-V5 immunoprecipitated from HEK293T cells. Coomassie blue R250-stained bands corresponding to ISGylated SIRT1-V5 were excised for MS/MS. Five percent of the SIRT1-V5- enriched immunoprecipitate was subjected to WB analysis with an anti-V5 antibody. d (Left) Annotated MS/MS spectrum of the peptide FAKEIYPGQFQPSLCHK from the SIRT1 protein. The Lys residue, highlighted in yellow, is at position 314 in the SIRT1 protein and is GlyGly modified (+114.042927 Da). The Cys residue of the peptide, indicated in lower case text, is carbamidomethylated (+57.021464 Da). (Right) Annotated MS/MS spectrum of the peptide VPLASQGLGPGSTVLLVVDK from the ISG15 protein. e Deletion mutants of HisMax-SIRT1 were generated. Whether each deletion was modified by ISG15 is indicated on the right. FL full-length. F fragment. HisMax-tagged F3 (f), FL SIRT1 and K-to-R mutants in various combinations (g) and SIRT1 WT or SIRT1 KR (h) were expressed in HEK293T cells along with the ISG15-conjugating system. Cell lysates were subjected to PD with NTA resin followed by WB with an anti-Xpress or anti-Flag antibody. i Domain structures of SIRT1. The ISGylation sites Lys314, Lys444, and Lys519 are denoted. NTR N-terminal regulatory domain, Catalytic catalytic core domain, CTR C-terminal regulatory domain.