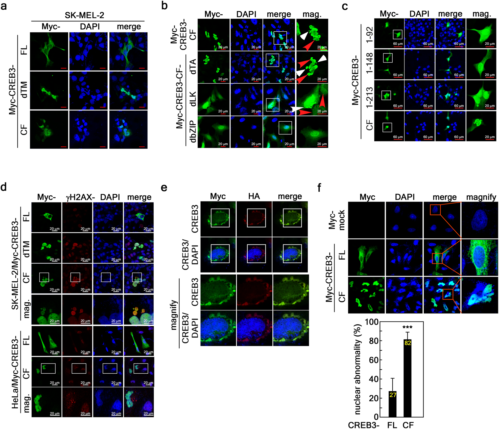
Fig. 2: Dysregulation of CREB3-FL cleavage results in tearing of the nuclear membrane.
From: Dysregulated CREB3 cleavage at the nuclear membrane induces karyoptosis-mediated cell death

a Illustration showing the relationship between the localization of CREB3-FL, CREB3-dTM and CREB3-CF and changes in nuclear morphology. b ICF images showing the relationship between domain deletion of CREB3-CF and changes in nuclear morphology. c ICF images showing the relationship between the serial deletion of CREB3-CF and changes in nuclear morphology. d ICF images showing the effects of CREB3-FL, CREB3-CF, and CREB3-dTM on DDR, DNA herniation, and microsatellite formation. e Illustration showing Myc-CREB-FL-HA at the inner nuclear membrane and nuclear membrane ripping and aggregation via karyoptosis. f Illustration of the frequency of nuclear abnormalities in relation to CREB3-CF expression. The error bars indicate the SEMs. ***P < 0.0001 (Student’s t test).