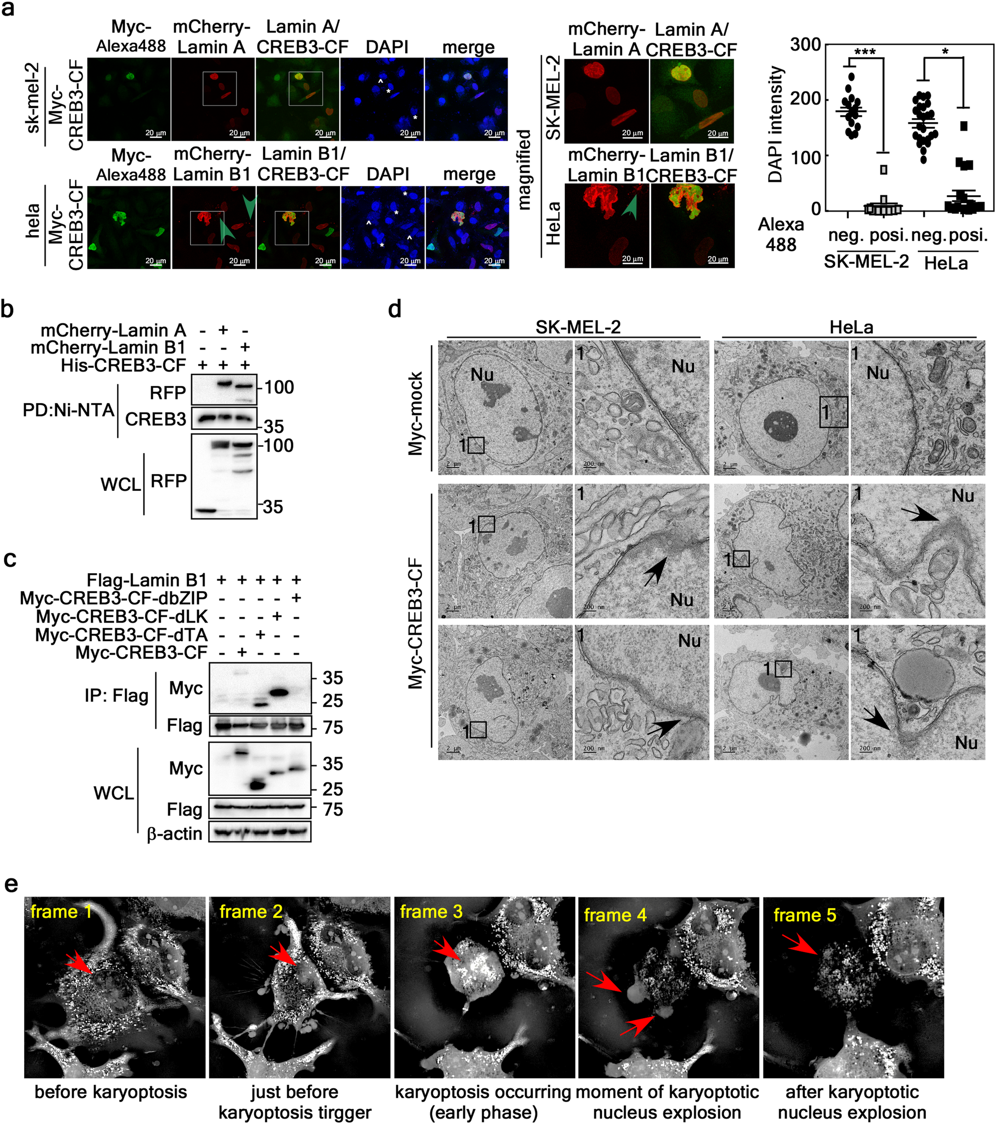
Fig. 3: CREB3-CF-induced nuclear membrane ripping initiates karyoptosis.
From: Dysregulated CREB3 cleavage at the nuclear membrane induces karyoptosis-mediated cell death

a Illustration of nuclear membrane deformation-induced nuclear DNA loss. Left panels, Illustration of CREB3-CF-induced nuclear membrane deformity and loss of nuclear DNA. Central panels. Magnification of the boxed area in the left panels. Graphs, Comparison of DAPI intensity between CREB3-CF-negative and CREB3-CF-positive cells (n = 56–87 cells). The error bars indicate the SEMs. *P < 0.05, ***p < 0.0001 (Student’s t test). b IP/Western blots showing the interaction of Lamin A and B1 with CREB3-CF. c Illustration of the interaction between the bZIP domain of CREB3-CF and Lamin B1. d Transmission electron microscopy images showing nuclear membrane abnormalities in terms of shape and integrity in mock- and CREB3-CF-overexpressing cells. Arrows indicate nuclear membrane invagination and membrane integrity loss. e Illustration of explosive nuclear membrane rupture during karyoptosis. Frame 1, image showing normal nuclear morphology before karyoptosis initiation; Frame 2, image showing initiation of karyoptosis; Frame 3, image of early-stage karyoptosis; Frame 4, image of the moment of karyoptotic nucleus explosion (karyoptosis); Frame 5, image after karyoptotic nucleus explosion. The live and time-lapse videos are in Supplementary Live Images, Supplementary Live Image 1–3.