Fig. 6: Proteomic analysis showing that CREB3-CF-induced karyoptosis also causes DDR-mediated cell death.
From: Dysregulated CREB3 cleavage at the nuclear membrane induces karyoptosis-mediated cell death

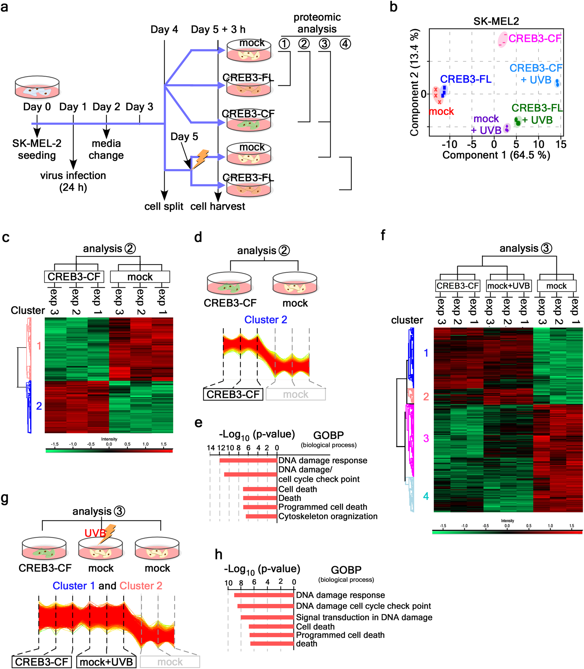
a Illustration showing the sampling strategies used for proteomic analysis of CREB3-CF-induced karyoptosis. The comparisons used were as follows: analysis 1, mock and CREB3-FL; analysis 2, mock and CREB3-CF; analysis 3 CREB3-CF and mock+UVB, mock+UVB and mock, CREB3-CF and mock, and CREB3-CF/mock+UVB and mock; and analysis 4, mock+UVB and CREB3-FL + UVB. b Illustration of the distances of the protein sets in 5 different cells in Fig. 5a. c Hit map of CREB3-CF-induced karyoptosis according to analysis 2. Red, increase; green, decrease. d Protein frequency of the Cluster 2 proteins in CREB3-CF-induced karyoptotic cells according to analysis 2. e GO analysis of Cluster 2 proteins in CREB3-CF-induced karyoptotic cells according to analysis 2. A detailed list is provided in Supplementary Table 1. f Hit maps of CREB3-CF, mock+UVB, and mock to compare CREB3-CF and mock+UVB; mock+UVB and mock CREB3-CF and mock, and CREB3-CF/mock+UVB and mock according to analysis 3. Red, increase; green, decrease. g Illustration showing the protein frequency of Cluster 1 and 2 proteins in CREB3-CF-induced karyoptotic cells according to analysis 3. h GO analysis of Cluster 1 and 2 proteins in CREB3-CF-induced karyoptotic cells according to analysis 3. A detailed list is provided in Supplementary Table 2.