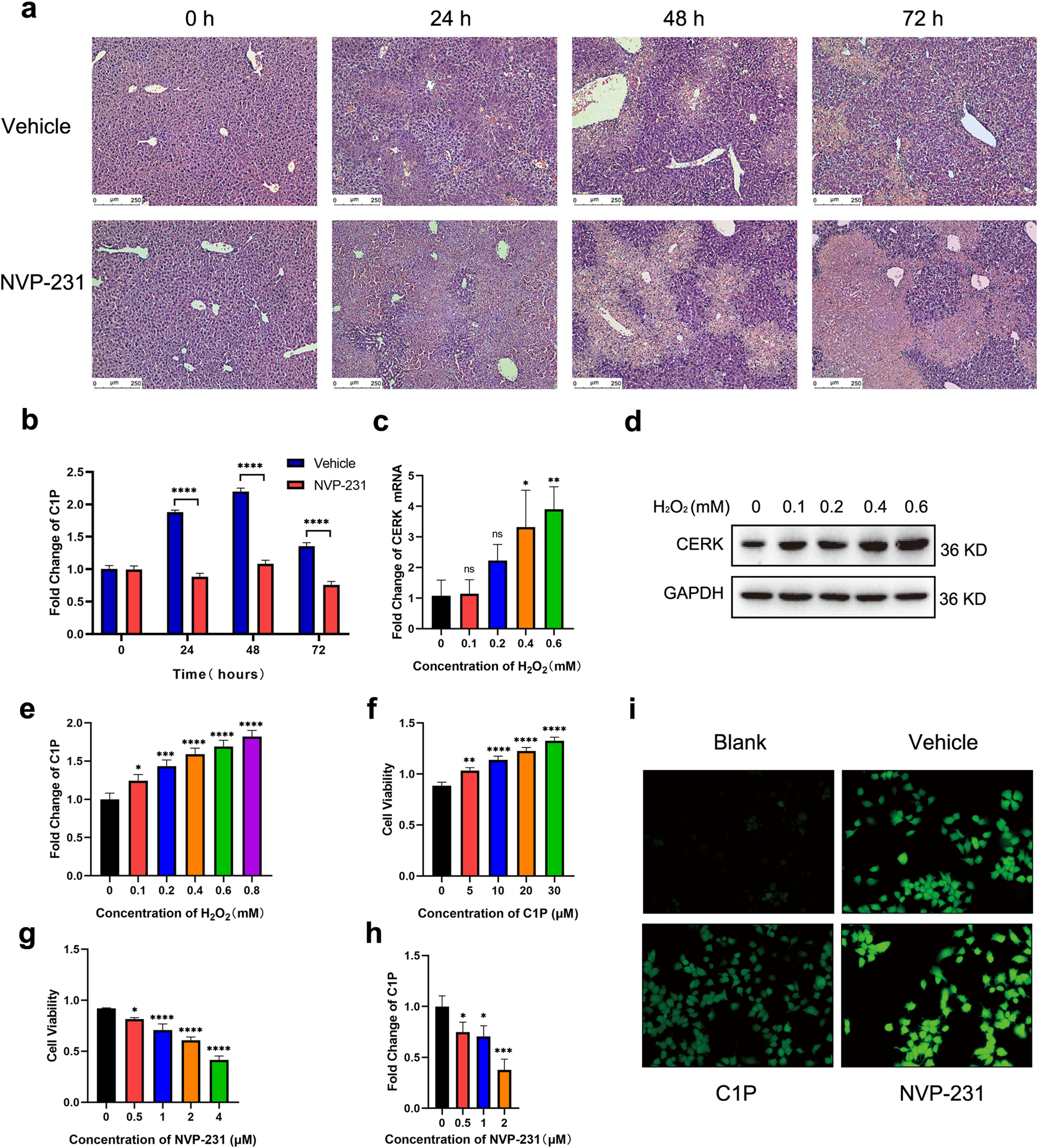
Fig. 2: CERK inhibition exacerbates liver injury in vivo and in vitro.

a Representative images of liver injury sites stained with hematoxylin and eosin (H&E) are shown. Scale bar: 250 μm. b The relative concentration of total C1P in acute liver injury time course experiments induced by CERK inhibition was measured via ELISA (n = 5/group). c The mRNA expression of CERK in AML12 cells with H2O2-induced oxidative damage was measured by qRT‒PCR (n = 3/group). d The protein expression of CERK in AML12 cells with H2O2-induced oxidative damage was measured via WB. e The relative concentration of total C1P in AML12 cells with H2O2-induced oxidative damage was measured via ELISA (n = 3/group). f The viability of AML12 cells treated with C1P for 24 h and exposed to H2O2 (0.4 mM) was determined (n = 3/group). g The viability of AML12 cells treated with NVP-231 for 24 h and exposed to H2O2 (0.4 mM) was determined (n = 3/group). h The relative concentrations of total C1P in AML12 cells treated with NVP-231 for 24 h were measured via ELISA following exposure to H2O2 (n = 3/group). i The intracellular ROS level was measured by an ROS assay kit. H2O2 was added to 20 μM C1P and 2 μM NVP-231 for 24 h, while the same volume of vehicle was added to the vehicle group. b Two-way ANOVA; c, e–h one-way ANOVA. *P < 0.05, **P < 0.01, ***P < 0.001, ****P < 0.0001, and ns not significant.