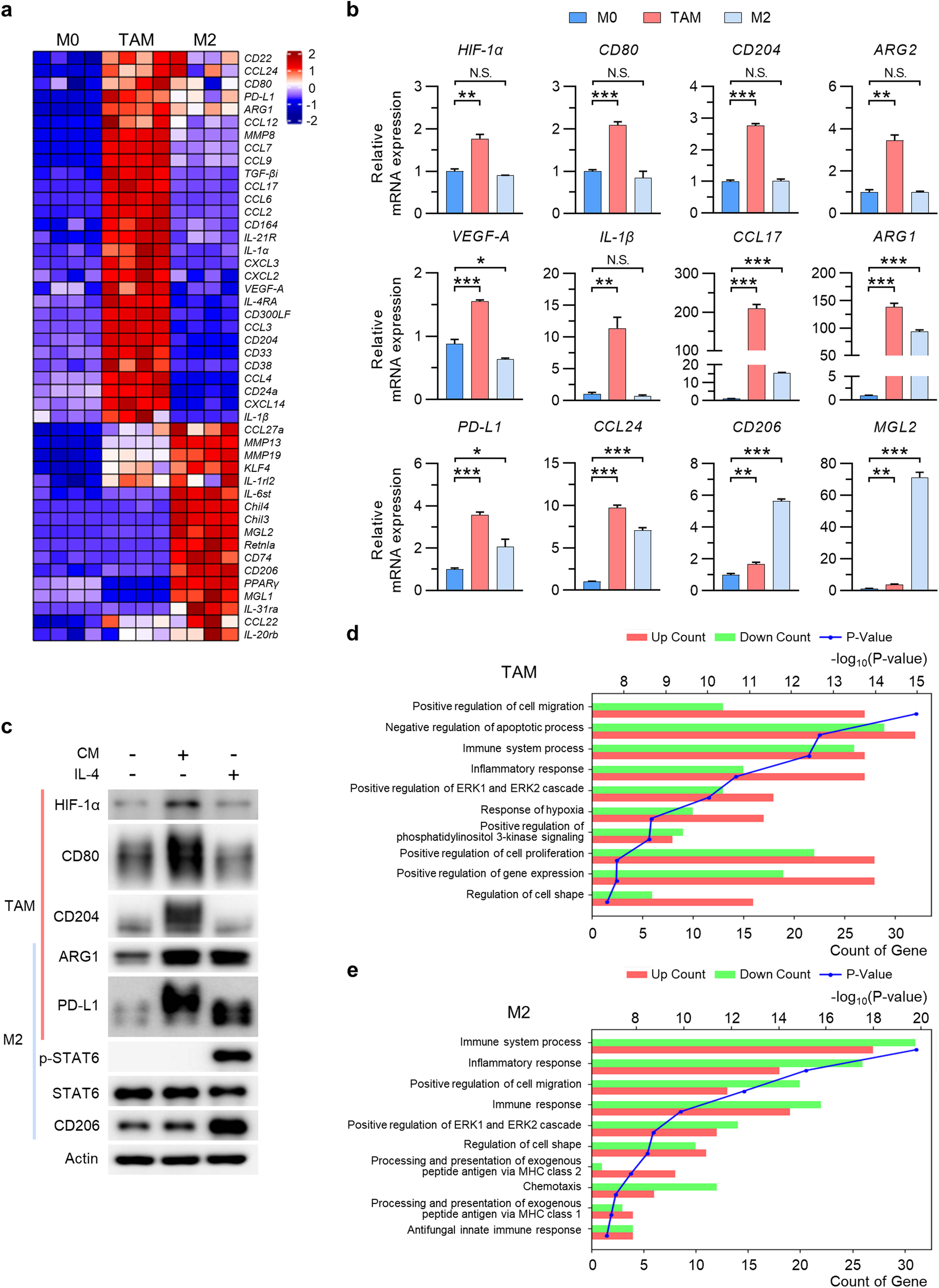
Fig. 1: TAMs and M2 macrophages exhibit distinct gene expression profiles.

a Heatmap of genes expressed by peritoneal macrophages incubated for 24 h in control medium (M0 macrophages), in Hepa1-6 cell conditioned medium (CM) (tumor-associated macrophages; TAMs), or with IL-4 (M2 macrophages). b Relative expression of mRNAs encoding the indicated proteins in M0 macrophages, TAMs, and M2 macrophages. c Western blot analysis of the indicated proteins in M0 macrophages, TAMs, and M2 macrophages. d, e Top 10 Gene Ontology biological process (GOBP) terms, ranked according to the significance of changes in gene expression. Comparison of TAMs versus M0 macrophages (d) and of M2 macrophages versus M0 macrophages (e). Each bar in the graph represents the gene count, where downregulated genes are indicated by green bars and upregulated genes are indicated by red bars. The p-value associated with each term is indicated by the blue line. The data are expressed as the mean ± SEM of three independent experiments. N.S. not significant, *p < 0.05; **p < 0.01; and ***p < 0.001. CM conditioned medium.