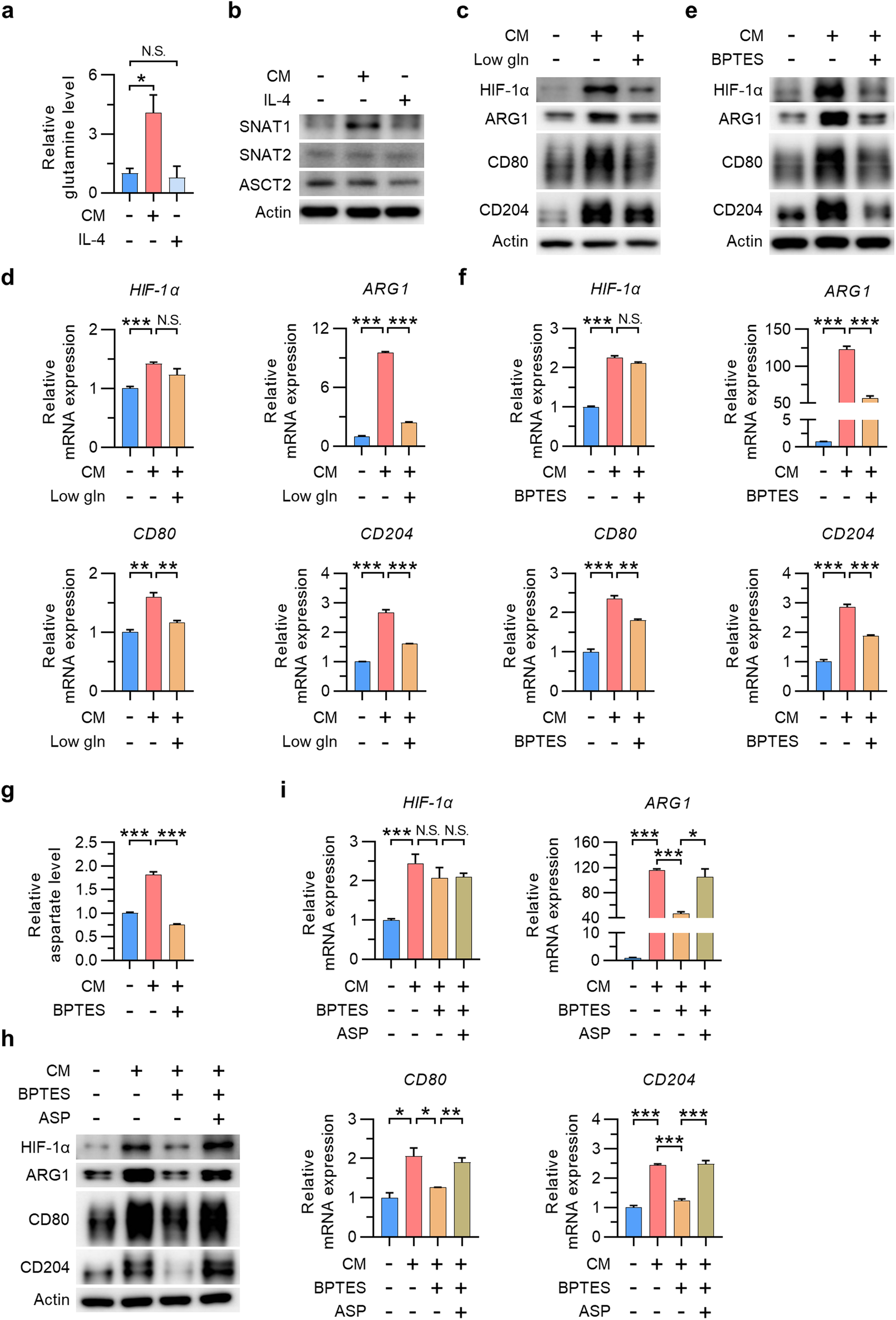
Fig. 2: Glutamine-derived aspartate promotes TAM polarization.

a Relative glutamine level in TAMs and M2 macrophages. b Levels of SNAT1, SNAT2, and ASCT2 in TAMs and M2 macrophages. c, d Protein levels (c) and relative expression levels of the mRNAs (d) encoding HIF-1α, ARG1, CD80, and CD204 in TAMs and low-glutamine-conditioned TAMs. e, f HIF-1α, ARG1, CD80, and CD204 mRNA (e) and protein (f) expression levels in TAMs in the presence or absence of BPTES. g Relative aspartate level in TAMs in the presence or absence of BPTES. h, i Protein levels (h) and relative expression levels of the mRNAs encoding (i) HIF-1α, ARG1, CD80, and CD204 in BPTES-treated TAMs in the presence or absence of aspartate. The data are expressed as the mean ± SEM of three independent experiments. N.S. not significant; *p < 0.05; **p < 0.01; and ***p < 0.001. CM conditioned medium, Gln glutamine, Asp aspartate.