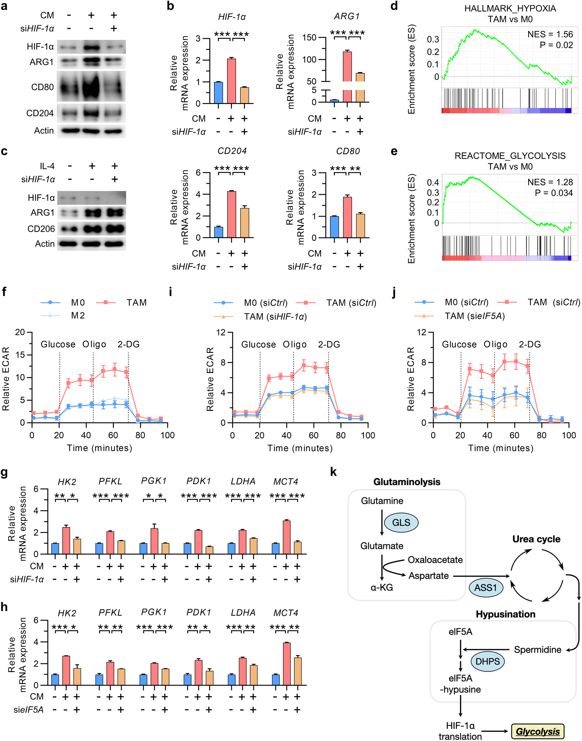
Fig. 4: HIF-1α-dependent glycolysis is required for TAM polarization.

a, b HIF-1α, ARG1, CD80, and CD204 protein (a) and mRNA (b) expression in TAMs with or without silencing of HIF-1α. c Levels of HIF-1α, ARG1, and CD206 in M2 macrophages with or without silencing of HIF-1α. d, e Gene set enrichment analysis of the genes related to hypoxia (d) and glycolysis (e) in TAMs versus M0 macrophages. f Extracellular acidification rate (ECAR) in TAMs and M2 macrophages. g, h Relative expression of the mRNAs encoding glycolysis-related HIF-1α target genes in TAMs with or without silencing of HIF-1α (g) or eIF5A (h). i, j The ECAR in TAMs with or without silencing of HIF-1α (i) or eIF5A TAMs (j). k Schematic showing the role of the glutamine-derived aspartate-mediated eIF5A hypusination axis in increasing glycolysis in TAMs. The data are expressed as the mean ± SEM of three independent experiments. *p < 0.05, **p < 0.01, and ***p < 0.001. CM conditioned medium, Oligo oligomycin A, 2-DG 2-deoxy-D-glucose, HK2 hexokinase 2, PFKL phosphofructokinase, liver type, PGK1 phosphoglycerate kinase 1, PDK1 pyruvate dehydrogenase kinase 1, LDHA lactate dehydrogenase A, MCT4 monocarboxylate transporter 4.