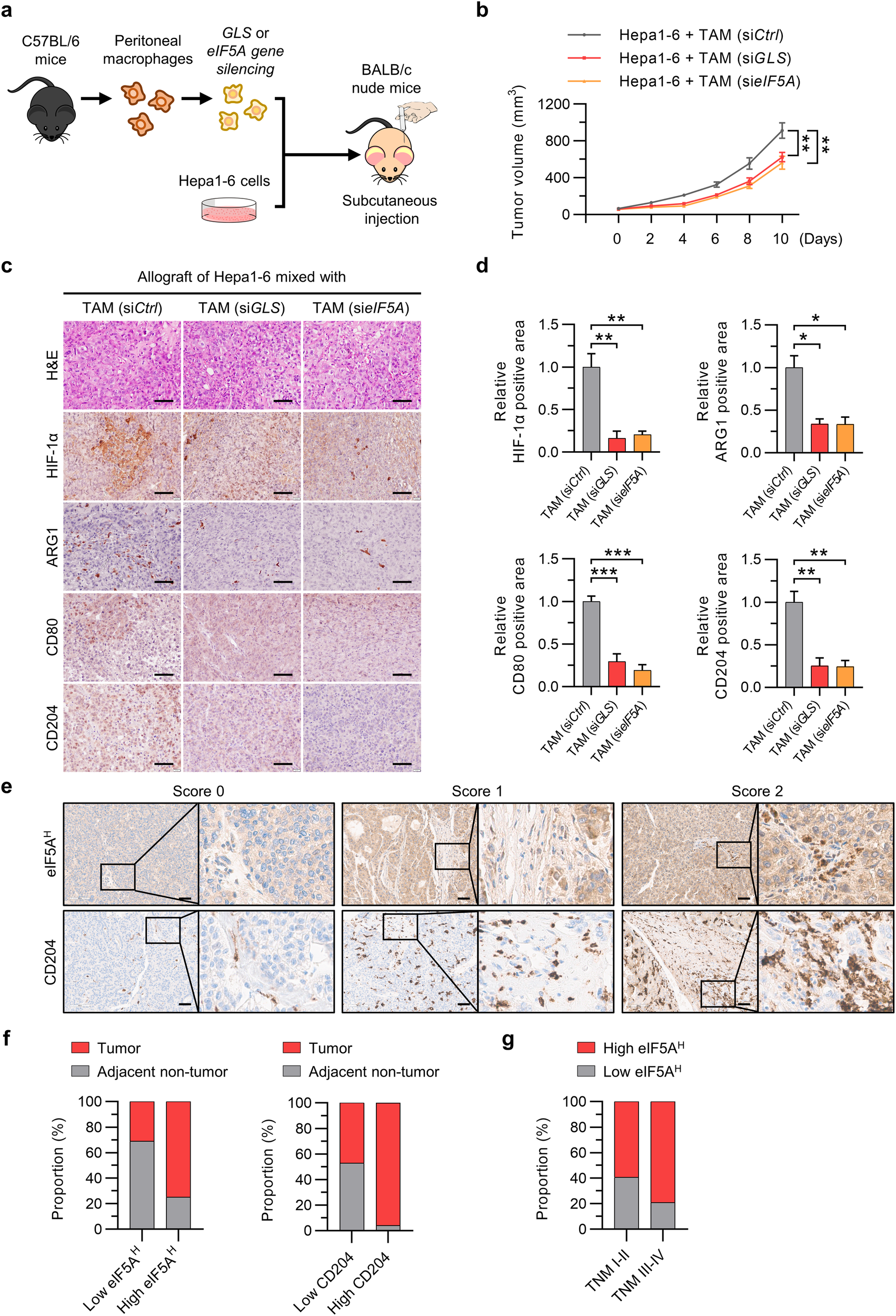
Fig. 6: Inhibition of eIF5A hypusination suppresses HCC tumor growth, and high levels of eIF5A hypusination in tumor stromal lesions are associated with advanced stage in patients with HCC.

a Schematic illustration of the tumor model established in BALB/c nude mice using Hepa1-6 cells mixed with GLS- or eIF5A-silenced TAMs (at a ratio of 6:1). b Effects of Hepa1-6 cells in combination with wild-type TAMs, GLS-knockdown TAMs, or eIF5A-knockdown TAMs in the HCC allograft model. Growth of HCC tumors in BALB/c nude mice (n = 10 per group). c, d Hematoxylin and eosin (H&E) staining and immunohistochemical staining for HIF-1α, ARG1, CD80, and CD204 in the tissues of allograft tumors formed from Hepa1-6 cells injected with GLS- or eIF5A-knockdown TAMs (c). The numbers of immunohistochemically positive cells in tumors were determined (d). e Representative images showing IHC staining for hypusinated eIF5A and CD204 in tumor stromal lesions and adjacent nontumor stromal lesions (n = 205) (original magnification: 400×). The degree of IHC reactivity of hypusinated eIF5A and CD204 was scored from 0 to 2+ according to the proportion of positively stained stromal cells: 0, none; 1+, <10%; 2+, >10%. f Distributions of tumor and adjacent nontumor tissues based on the degree of IHC reactivity of stromal hypusinated eIF5A and CD204. g Association between stromal hypusinated eIF5A and TNM stage. Black scale bar, 60 µm. The data are expressed as the mean ± SEM of three independent experiments. *p < 0.05, **p < 0.01, and ***p < 0.001.