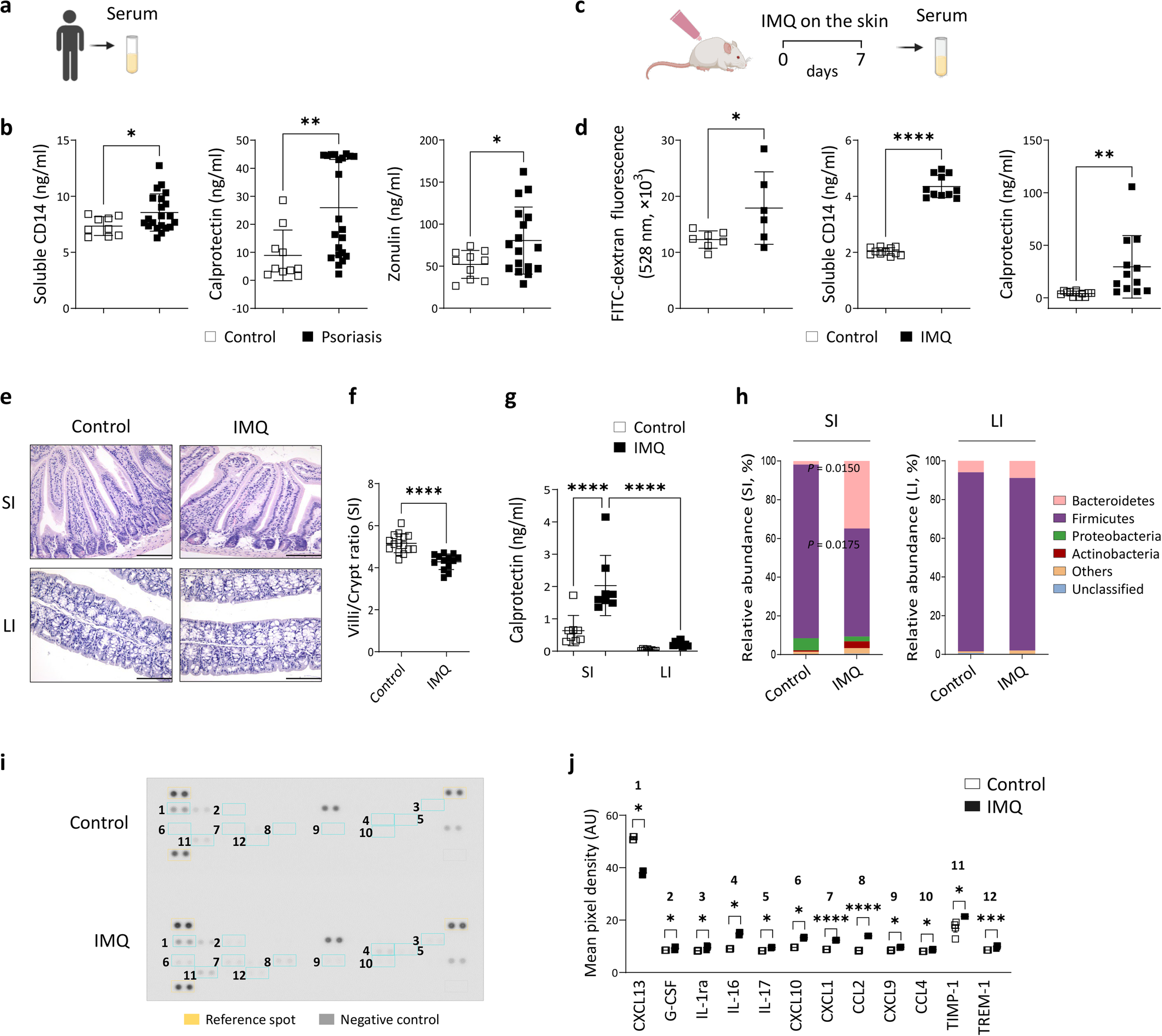
Fig. 1: Psoriatic skin inflammation induces changes in the intestinal microenvironment.

a, b Serum concentrations of soluble CD14, calprotectin, and zonulin in healthy individuals and patients with psoriasis. c Schematic of imiquimod (IMQ)-induced psoriatic inflammation. d Serum fluorescein isothiocyanate (FITC)-dextran fluorescence and soluble CD14 and calprotectin concentrations in mice. e Images of hematoxylin and eosin-stained tissues from the small intestine (SI) and large intestine (LI). Scale bars, 124.5 μm. f Ratio of villus length to crypt length. Three to five villi and crypts were analyzed per section. g Calprotectin concentrations in stool. h Sequencing of the stool microbiota of the SI and LI of mice treated with IMQ (n = 3) or vehicle cream (n = 4). Image of the cytokine array membrane (i) and the quantified density (j). The data are presented as the means ± SDs. *P < 0.05, **P < 0.01, ***P < 0.001, and ****P < 0.0001 according to unpaired t tests (b, d, f, h, and CCL2 and CXCL9 in j), Mann–Whitney tests (calprotectin in b and j), or one-way ANOVA with Bonferroni’s multiple comparisons (g).