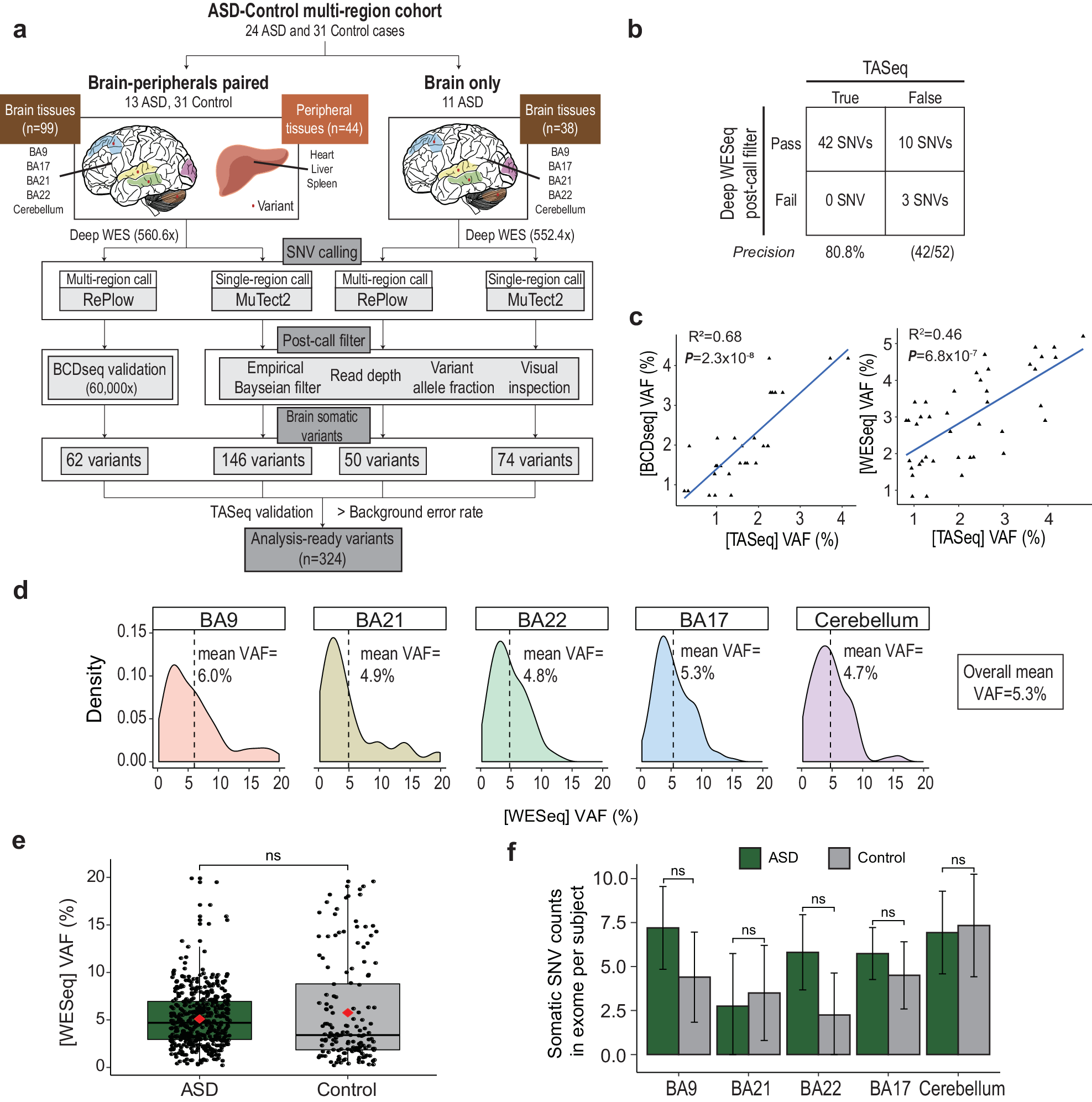
Fig. 1: Profiles of brain somatic single nucleotide variants (SNVs).

a Analytic pipeline. For paired and unpaired brain samples, SNVs were called using different callers and subjected to a unified postcall filter. In total, 324 analysis-ready brain somatic SNVs were identified. b Accuracy of the postcall filter. Using 52 random variants, we estimated the precision of the postcall filter to be 80.8%. c Concordance in variant allele frequencies (VAFs) between different sequencing platforms. Strong positive correlations were observed between the VAFs of BCDseq and TASeq and between WES and TASeq. d Similar VAFs among different brain regions. e Similar VAFs between autism spectrum disorder (ASD) patients and controls. Boxplots indicate the median and first and third quartiles; whiskers represent 1.5 times the interquartile range; red diamonds indicate mean VAFs. f Similar SNV counts between ASD subjects and controls across different brain regions. Error bars indicate standard errors.