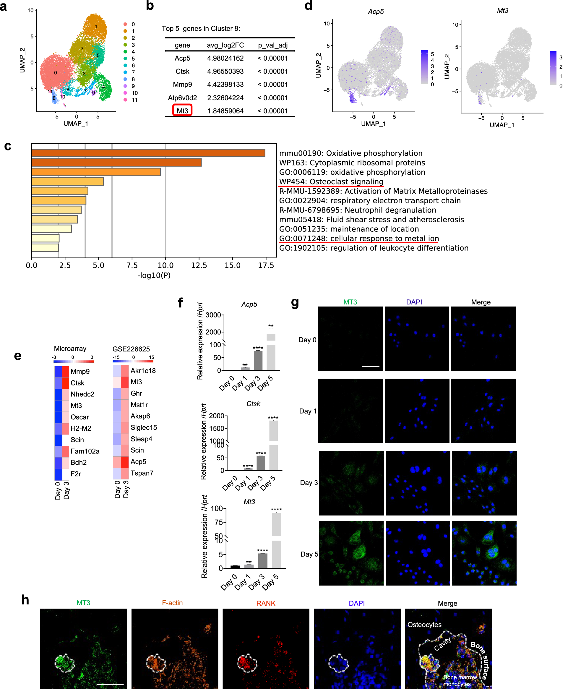
Fig. 1: MT3 is upregulated during osteoclast differentiation.

a–d Analyses of the scRNA-seq data of synovial mononuclear phagocytes (GSE134420). Uniform manifold approximation and projection (UMAP) visualization of 12 distinct clusters (a). Top 5 genes highly expressed in Cluster 8 (b). The results of the Metascape enrichment analysis are shown in ranked order for Cluster 8 (c). Gene expression overlaid on UMAP visualization (d). e Heatmaps depicting the top 10 genes with the highest fold changes in mRNA expression in RANKL-treated BMMs compared to untreated BMMs. (left, microarray data of our study; right, bulk RNA-seq data (GSE226625 dataset)). f Real-time PCR analysis of Acp5, Ctsk, and Mt3 mRNA levels in BMMs cultured with RANKL for 1–5 days (n = 3). The data are shown as the mean ± SEM. *p < 0.05, **p < 0.01, ***p < 0.001, and ****p < 0.0001 according to a Student’s t test. g MT3 protein levels were assessed by immunofluorescence staining in BMMs cultured with RANKL. Scale bars, 50 μm. h MT3 expression in osteoclasts in femur sections shown by staining with MT3, F-actin, and RANK antibodies. Scale bars, 50 μm.