Fig. 6: SMC3 regulates Ets2 expression by mediating promoter–enhancer interactions.
From: SMC3 contributes to heart development by regulating super-enhancer associated genes

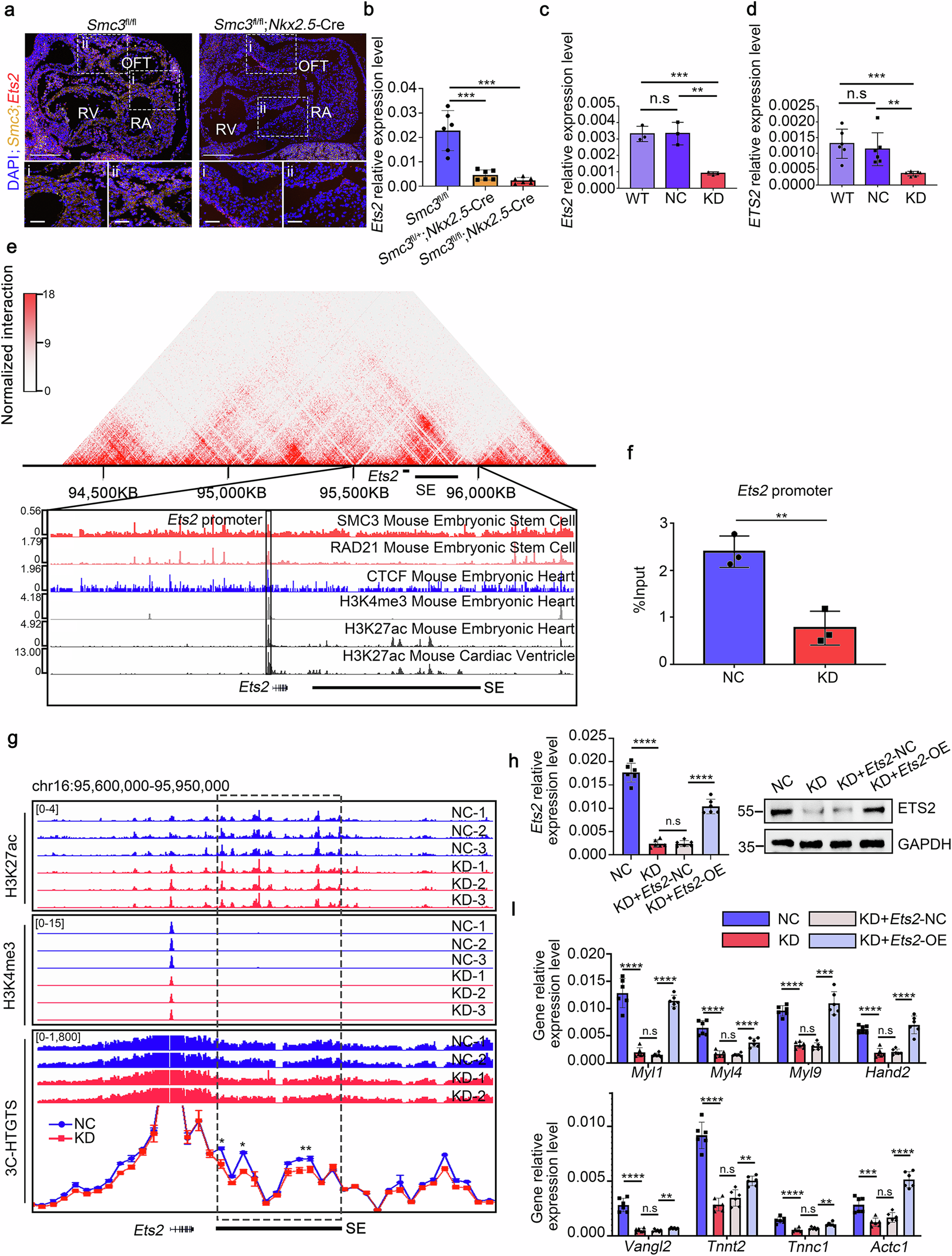
a RNA fluorescence of mouse embryonic hearts revealed reduced expression of Ets2 and Smc3 in Smc3fl/fl; Nkx2.5-Cre mice compared to Smc3fl/fl mice. Image scale bars, 0.1 mm. Low-power image scale bars, 0.25 mm; high-magnification image scale bars, 50 μm. b qPCR results for the Ets2 mRNA extracted from the embryonic hearts of Smc3fl/fl, Smc3fl/+; Nkx2.5-Cre, and Smc3fl/fl; Nkx2.5-Cre mice at E10.5. qPCR analysis of the impact of SMC3 knockdown on ETS2 expression in HL-1 (c) and AC16 cells (d). e In situ Hi-C chromatin interaction heatmaps of LV cardiac muscle cells obtained from adult WT mice at the Ets2 locus and SE. SMC3, RAD21, CTCF, H3K4me3, and H3K27ac ChIP-seq tracks of mouse embryonic stem cells and mouse embryonic hearts for the Ets2 locus and SE. f ChIP‒qPCR revealed reduced occupancy of SMC3 on the Ets2 promoter in KD HL-1 cells compared to NC HL-1 cells. g ChIP-seq and 3C-HTGTS-seq at the Ets2 locus and SE. The 3C-HTGTS bait is located at the Ets2 promoter. h qPCR and WB analyses validated the efficiency of Ets2 overexpression (OE) in Smc3-KD HL-1 cells. i The expression of the genes downregulated in Fig. 3f in four groups of HL-1 cells, namely, NC, KD, overexpression of the blank vector in Smc3-KD HL-1 cells (KD + Ets2-NC), and overexpression of Ets2 in Smc3-KD HL-1 cells (KD + Ets2-OE). The reduced expression of these genes in Smc3-KD cells was reversed by Ets2 overexpression. All error bars are the means ± standard deviations. *p < 0.05, **p < 0.01, ***P < 0.001, and ****P < 0.0001.