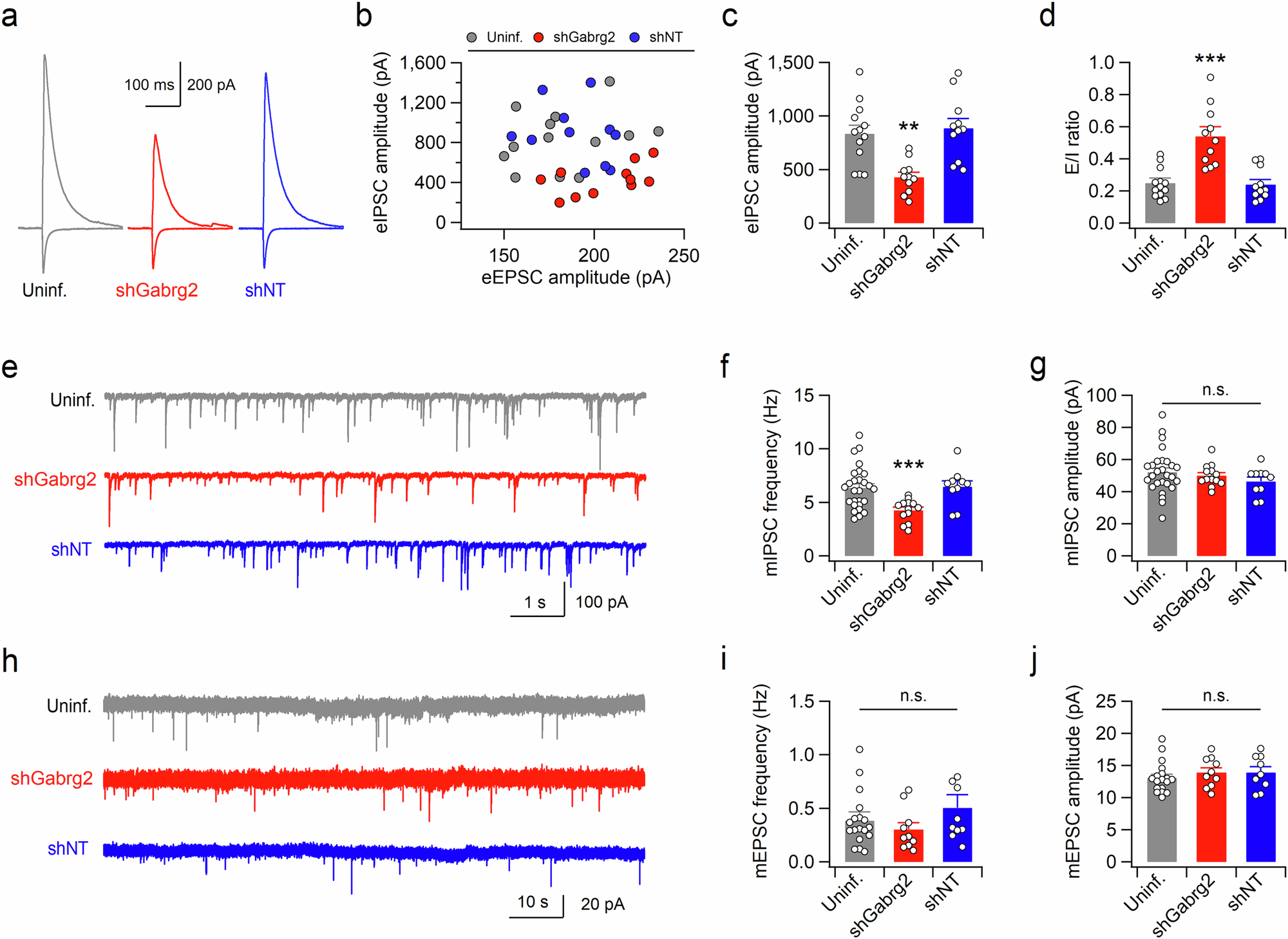
Fig. 2: Knockdown of Gabrg2 reduces synaptic inhibition in dHP CA1 pyramidal neurons.

a Representative traces of evoked IPSCs (upward deflections at +3 mV) and EPSCs (downward deflections at −57 mV) recorded from dHP CA1 pyramidal neurons infected with virus expressing Gabrg2-shRNA#3 (shGabrg2) or shNT and nearby uninfected (uninf.) cells. b The peak amplitudes of eIPSCs are plotted against the peak eEPSC amplitudes. Summary of peak eIPSC amplitudes (c) and the excitation-inhibition (E/I) ratios (d) in dHP CA1 pyramidal neurons. e Sample traces of mIPSCs recorded in CA1 pyramidal neurons. f Gabrg2 knockdown reduced the frequency of mIPSCs. g Summary of the mean amplitudes of mIPSCs obtained from uninfected and virus-infected (shGabrg2 or shNT) CA1 neurons. h−j Gabrg2 knockdown did not affect mEPSCs. Sample traces (h), mean frequencies (i), and mean amplitudes (j) of mEPSCs recorded in CA1 pyramidal neurons infected with virus expressing shGabrg2 or shNT and nearby uninfected neurons. (c, d, f, g, i, and j) **p < 0.01, ***p < 0.001, n.s., not significant (p ≥ 0.05).