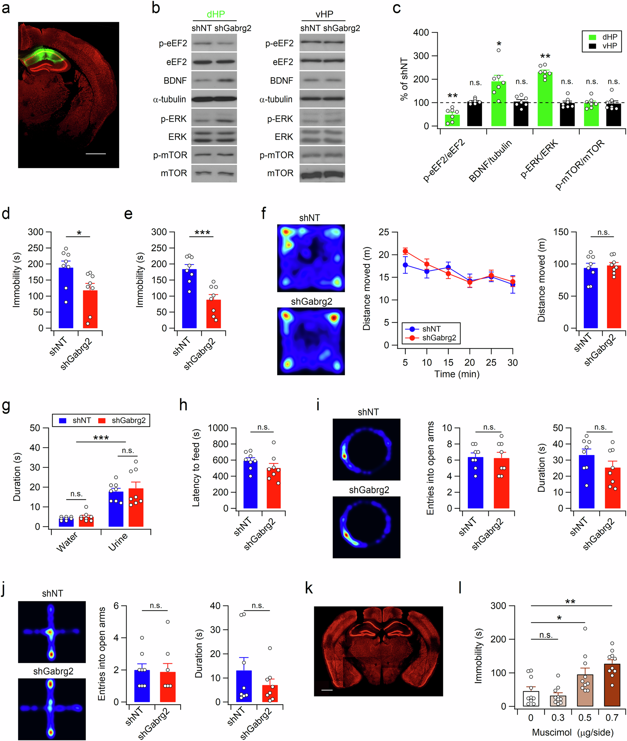
Fig. 3: Suppression and potentiation of synaptic inhibition in the dHP induce opposite effects on despair-like behavior in mice.

a Coronal brain section from a mouse expressing shGabrg2 in the dHP CA1 area. Sections were costained for EGFP (green) and the neuronal marker NeuN (red). Scale bar, 1 mm. Representative western blots (b) and quantification (c) of protein levels in the dHP and vHP. shNT or shGabrg2 was expressed in the mouse dHP CA1 region. Uncropped blots are presented in Supplementary Fig. 12. shRNA-mediated suppression of Gabrg2 expression in dHP CA1 neurons reduces the immobility time of mice in both the TST (d) and FST (e). f Representative images showing the exploration path during the entire period (left) and quantification of distance moved (middle, right) in the OFT. g Mean sniffing duration of water and female urine in the female urine sniffing test. h Knockdown of Gabrg2 in the dHP did not affect the latency to feed in a novel environment. Activity path (left), number of entries into the open arms (middle), and time spent in the open arms (right) during the elevated zero maze test (i) and elevated plus maze test (j). k Representative image showing cannula placement in the mouse brain after muscimol infusion. The sections were immunostained with anti-NeuN antibodies. Scale bar, 1 mm. l Hippocampal infusion of muscimol increased TST immobility time in a dose-dependent manner. (c−j, and l) *p < 0.05, **p < 0.01, ***p < 0.001, n.s., not significant (p ≥ 0.05).