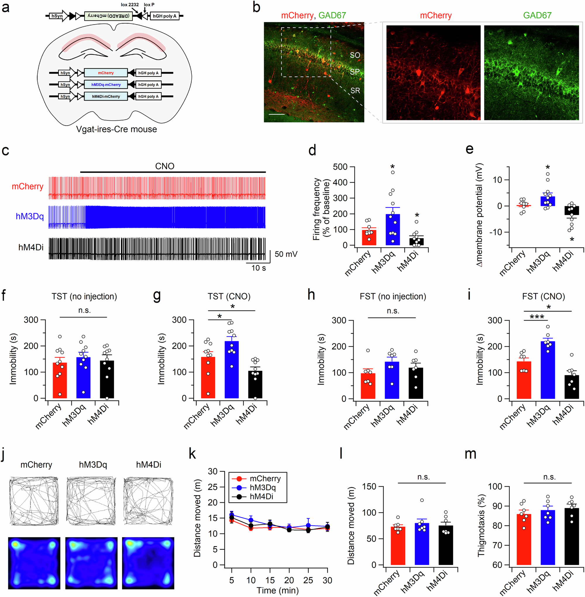
Fig. 4: Activity of CA1 interneurons in the dHP affects TST and FST behaviors.

a Cre-dependent expression of mCherry, hM3Dq-mCherry, or hM4Di-mCherry in dHP CA1 interneurons. b Double immunostaining of hippocampal sections with mCherry (red) and GAD67 (green) antibodies revealed interneuron-specific expression of mCherry in the CA1 subfield of Vgat-Cre mice. Scale bar, 100 µm. SO, stratum oriens; SP, stratum pyramidale; SR, stratum radiatum. c Representative voltage traces recorded from interneurons expressing mCherry, hM3Dq-mCherry, or hM4Di-mCherry before and during the bath application of CNO (5 µM). d Quantification of the effects of CNO on the firing rate. The firing rates under CNO are expressed as a percentage of the baseline (absence of CNO) values. e Changes in the membrane potential in response to CNO application are summarized. f–i Bar graphs representing the total time spent immobile during the TST (f, g) and FST (h, i). In the absence of CNO, DREADD expression did not affect despair-like behavior in the TST (f) or FST (h). CNO-induced activation or suppression of CA1 interneurons expressing DREADDs bidirectionally modified immobility time in the TST (g) and FST (i). CNO was administered 30 min and 1 h before the TST and FST, respectively. j Sample path recordings during the first 5 min (top) and entire 30-min period (bottom) in the OFT. k The open-field activities of the control (mCherry) and DREADD-expressing mice at 5-min intervals were measured 30 min after CNO injection. Quantification of the total distance moved (l) and thigmotaxis (m) during the OFT. d−i, l, and m *p < 0.05, ***p < 0.001, n.s., not significant (p ≥ 0.05).