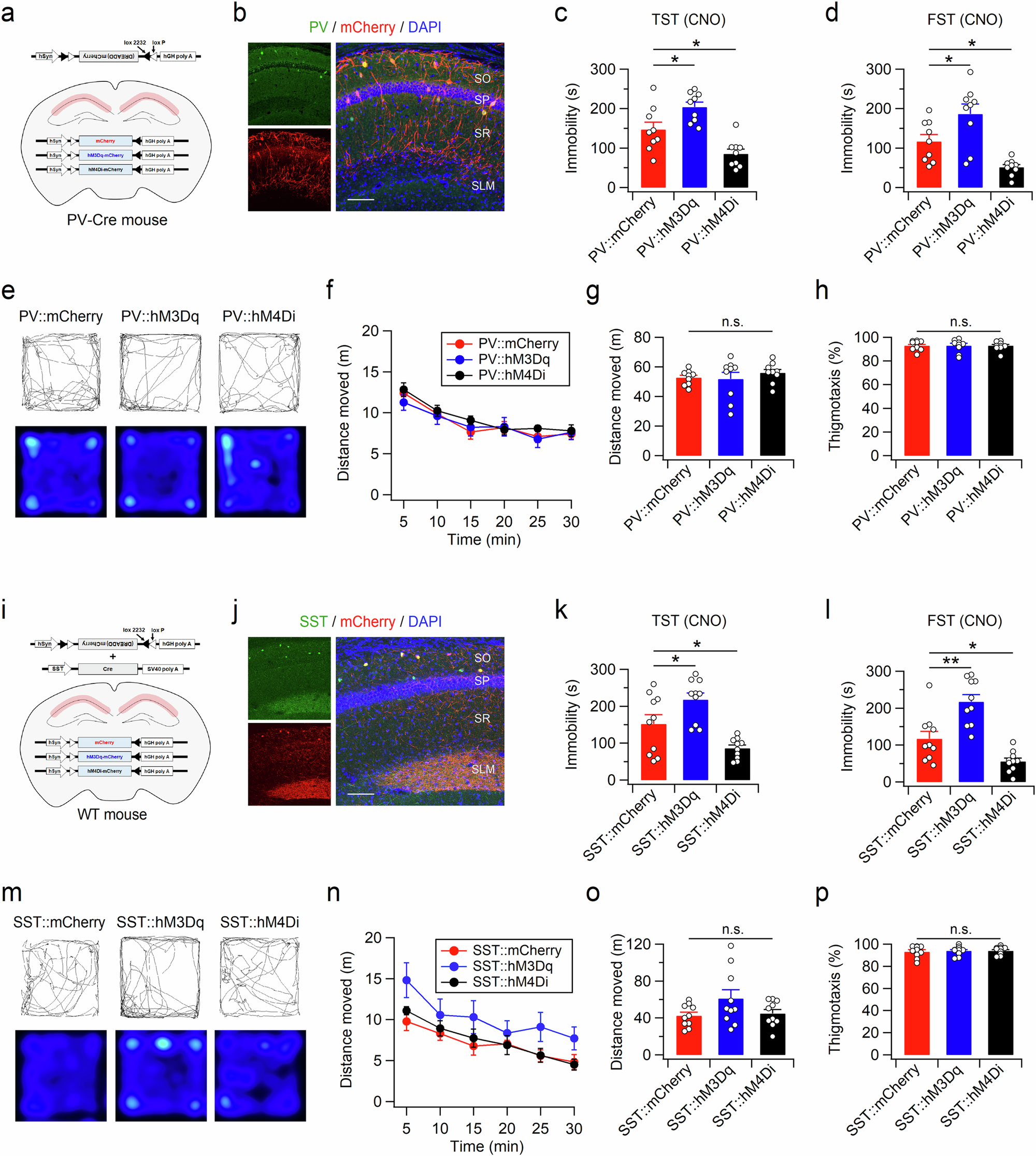
Fig. 5: Pharmacogenetic manipulation of PV or SST interneurons in the dHP CA1 area is sufficient to modify stress-coping behavior.

a Cre-dependent expression of mCherry, hM3Dq-mCherry, or hM4Di-mCherry in PV-positive interneurons. b Immunohistochemical staining of hippocampal sections from PV-Cre mice showing the expression of mCherry in PV-expressing cells in the dHP CA1 region. The immobility times in the TST (c) and FST (d) of PV-Cre mice infected with DiO-mCherry, DiO-hM3Dq-mCherry or DiO-hM4Di-mCherry. The TST and FST were measured 1 h and 30 min, respectively, after CNO injection. The TST was performed immediately after completion of the OFT (e–h). The intertest interval between the TST and FST was 7 days. e Example path recordings of PV-Cre mice during the first 5 min (top) and entire 30 min (bottom) of the OFT. CNO was administered 30 min before the test. Quantification of the distance moved across 5-min time bins (f), the entire 30-min period (g), and thigmotaxis (h) in the open field box. i Schematic depiction of Cre-dependent expression of mCherry, hM3Dq-mCherry, or hM4Di-mCherry in SST interneurons. j Expression pattern of mCherry in the hippocampal CA1 region of the WT mice coinfected with AAV-DiO-mCherry and AAV-SST-Cre. k–p Same as c–h but for mice expressing mCherry or DREADD-mCherry in SST neurons in the dHP CA1 region. (c, d, g, h, k, l, o, and p) *p < 0.05, **p < 0.01, n.s., not significant (p ≥ 0.05). Scale bars, 100 µm (b, j).