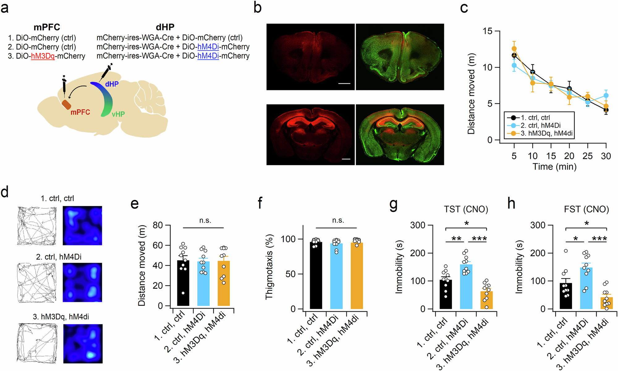
Fig. 7: Activity manipulation of dHP-recipient mPFC neurons modifies TST and FST behaviors.

a Schematic of chemogenetic suppression of dHP CA1 neurons with or without chemogenetic activation of dHP-recipient mPFC neurons. AAVs were bilaterally expressed in the dHP and mPFC. b Immunohistochemical analyses of dHP (bottom) and mPFC (top) sections showing the expression of mCherry in dHP CA1 neurons and dHP-recipient mPFC neurons after transneuronal transfer of Cre recombinase. Sections were costained for mCherry (red) and the neuronal marker NeuN (green). Scale bars, 1 mm. c–f Open-field activity of mice was measured 30 min after CNO injection. d Sample path recordings of mice during the first 5 min (left) and entire 30-min period (right) in the OFT. Quantification of the distance moved across 5-min time bins (c), the entire 30-min period (e), and thigmotaxis (f) in the open field box. Suppression of dHP CA1 neurons increased the time spent immobile in the TST (g) and FST (h). Chemogenetic activation of dHP-recipient mPFC neurons blocked the effect of dHP CA1 suppression on TST (g) and FST (h) behaviors. The TST and FST were conducted 1 h and 30 min, respectively, after CNO injections, and the interval between the TST and FST was 2 weeks. (e−h) *p < 0.05, **p < 0.01, ***p < 0.001, n.s., not significant (p ≥ 0.05).