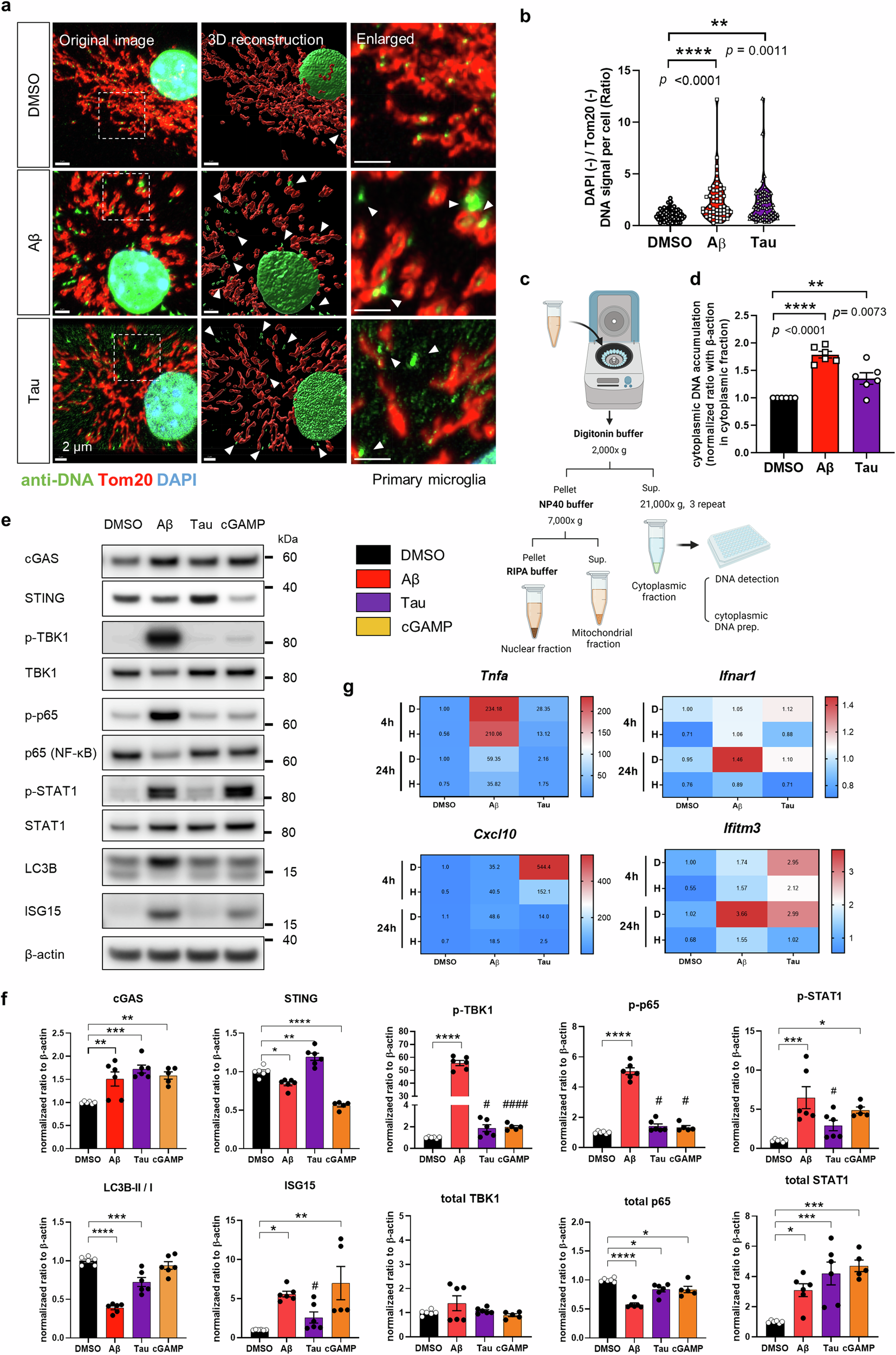
Fig. 2: Aβ and tau both induced ectopic DNA accumulation and cGAS-STING pathway activation through different mechanisms in microglia.

a Representative immunostaining images of DNA and Tom20 in primary microglia treated with Aβ and tau for 24 h. The arrow indicates ectopic DNA in the cytoplasm. Scale bars, 2 μm. b Quantification of DAPI- and Tom20-negative DNA signals in the cytoplasm of microglia. n = 51, 53, 72, N = 5 for each group. c Scheme of the subcellular fractionation of primary microglia. d Quantification of cytoplasmic dsDNA accumulation in Aβ- and tau-treated primary microglia. The cytoplasmic dsDNA signal was normalized to the β-actin immunoblot signal from the cytoplasmic fraction. N = 6 for each group. e Representative immunoblots of cGAS-STING pathway proteins in primary microglia treated with Aβ, tau, and cGAMP for 24 h. f Quantification of cGAS, STING and downstream molecules. N = 6,6,6,5. g Heatmap of the expression patterns of proinflammatory cytokines and type-I-interferon response genes in Aβ- and tau-treated primary microglia. H: H-151. n = 4 for each group. In (b), (d), and (f), the data are presented as the mean ± SEM. Statistical significance was determined by Student’s t-test; #p < 0.05. ####p < 0.0001., and one-way ANOVA with Tukey’s multiple comparisons test. *p < 0.05. **p < 0.01. ***p < 0.001. ****p < 0.0001. n indicates individual cells, N indicates individual biological replicates.