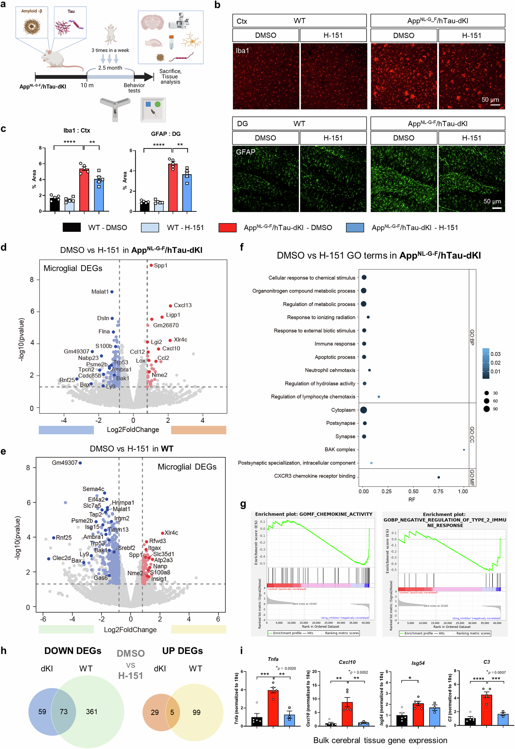
Fig. 5: STING inhibition mitigated brain inflammation in AppNL-G-F/hTau-dKI mice.

a Scheme for the study design of pharmacological STING inhibition in dKI mice. b Representative Iba1 and GFAP immunostaining images showing alterations in microgliosis and astrogliosis. Scale bars, 50 μm. c Quantification of the Iba1+ and GFAP+ areas in the brains of dKI mice. n = 5 for each group. d Volcano plot of DEGs between brain-isolated microglia from DMSO- and H-151-injected dKI mice. N = 3,3. e DEGs between microglia from DMSO- and H-151-injected WT mice. Pastel red and blue dots represent genes with a log2FC > |0.8| and a p-value < 0.05, respectively. Selected genes are further highlighted, and other genes are presented as gray dots. N = 3,3. f Highlighted Gene Ontology (GO) terms of 166 STING-dependent DEGs in dKI mice. g Representative GSEA enrichment plots of STING-dependent DEGs in dKI mice. h Venn diagram of the shared upregulated and downregulated microglial DEGs after STING inhibition. i Cerebral brain bulk tissue gene expression in DMSO- and H-151-treated WT and dKI mice. N = 5,5,3.In c statistical significance was determined by two-way ANOVA with Tukey’s multiple comparisons test. **p < 0.01. ****p < 0.0001. In (i), statistical significance was determined by one-way ANOVA with Tukey’s multiple comparisons test. *p < 0.05. **p < 0.01. ***p < 0.001. ****p < 0.0001. N indicates individual mice.