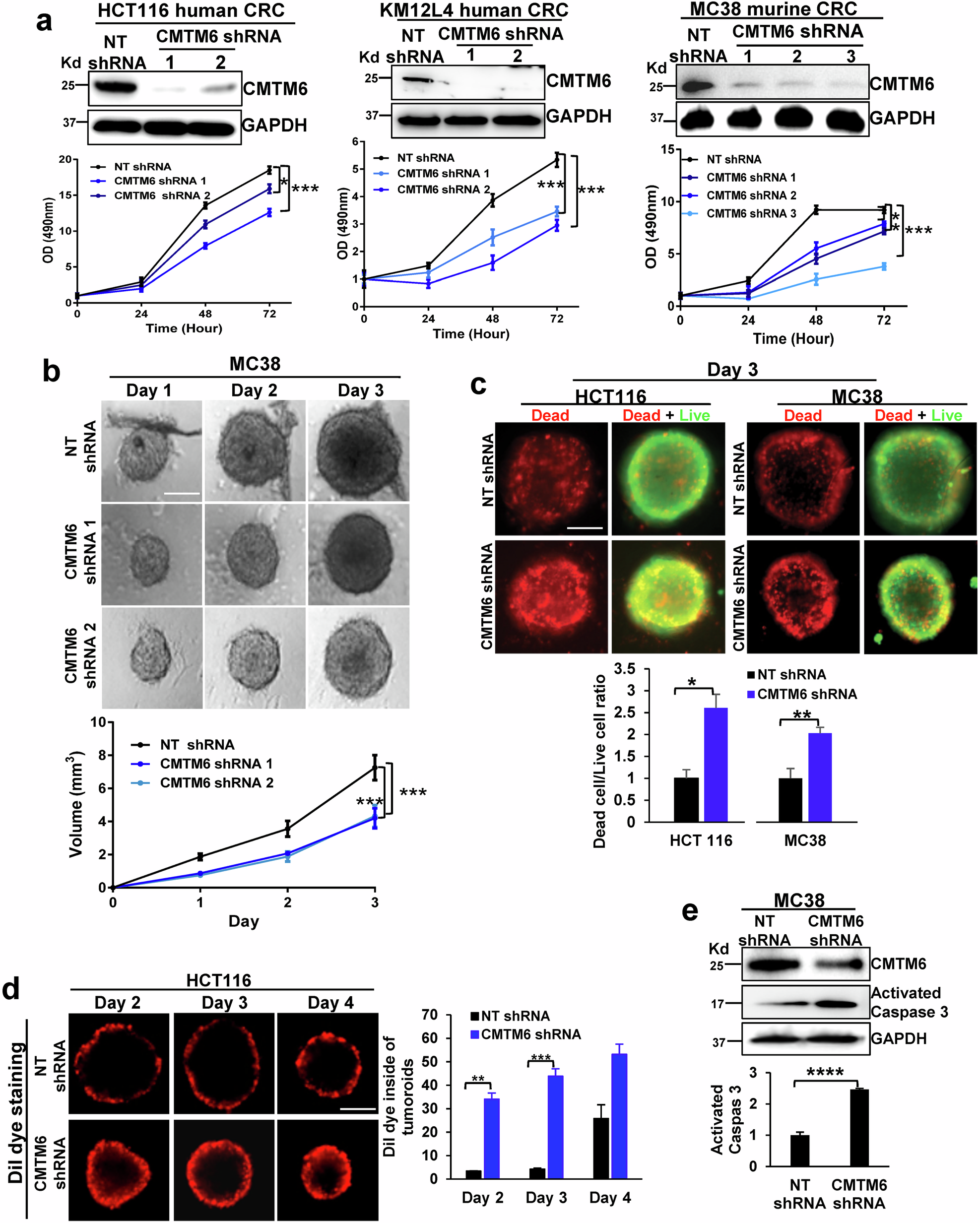
Fig. 1: CMTM6 knockdown suppresses colorectal cancer cell (CRC) proliferation and tumoroid growth in vitro.
From: CMTM6 mediates the Warburg effect and promotes the liver metastasis of colorectal cancer

a The proliferation of three CRC cell lines was measured by the CellTiter 96® AQueous One Solution Cell Proliferation Assay. CMTM6 knockdown by different shRNAs consistently suppressed cell proliferation. *, P < 0.05; **, P < 0.01; ***, P < 0.001 according to ANOVA. n = 5. b MC38 cells were seeded in Nunclon Sphera 96-well U-bottom ultra-low attachment culture plates to induce 3D tumoroid formation. CMTM6 knockdown reduced the size of the tumor spheroids. ***, P < 0.001 according to ANOVA, n = 5. Scale bar, 1000 μm. c Live and dead cells in the tumoroids were analyzed with a LIVE/DEAD™ Viability/Cytotoxicity Kit (Invitrogen), and fluorescence microscopy was performed with an Axio observer (Zeiss). CMTM6 knockdown increased the dead/live ratio of the tumoroids. *, P < 0.05; **, P < 0.01 by t test, n = 5. Scale bar, 1000 μm. d The compactness of tumoroids was analyzed by Dil dye staining, and the Dil dye that penetrated the tumoroids was detected by an Axio observer. CMTM6-knockdown tumoroids were less compact than control tumoroids. **, P < 0.01; ***, P < 0.001 according to ANOVA, n = 3. Scale bar, 1000 μm. e Tumoroids were harvested and subjected to WB analysis of cleaved-caspase 3 (active) expression. CMTM6 knockdown increased active caspase 3 protein levels in the tumoroids. ****, P < 0.0001 by t test, n = 3.