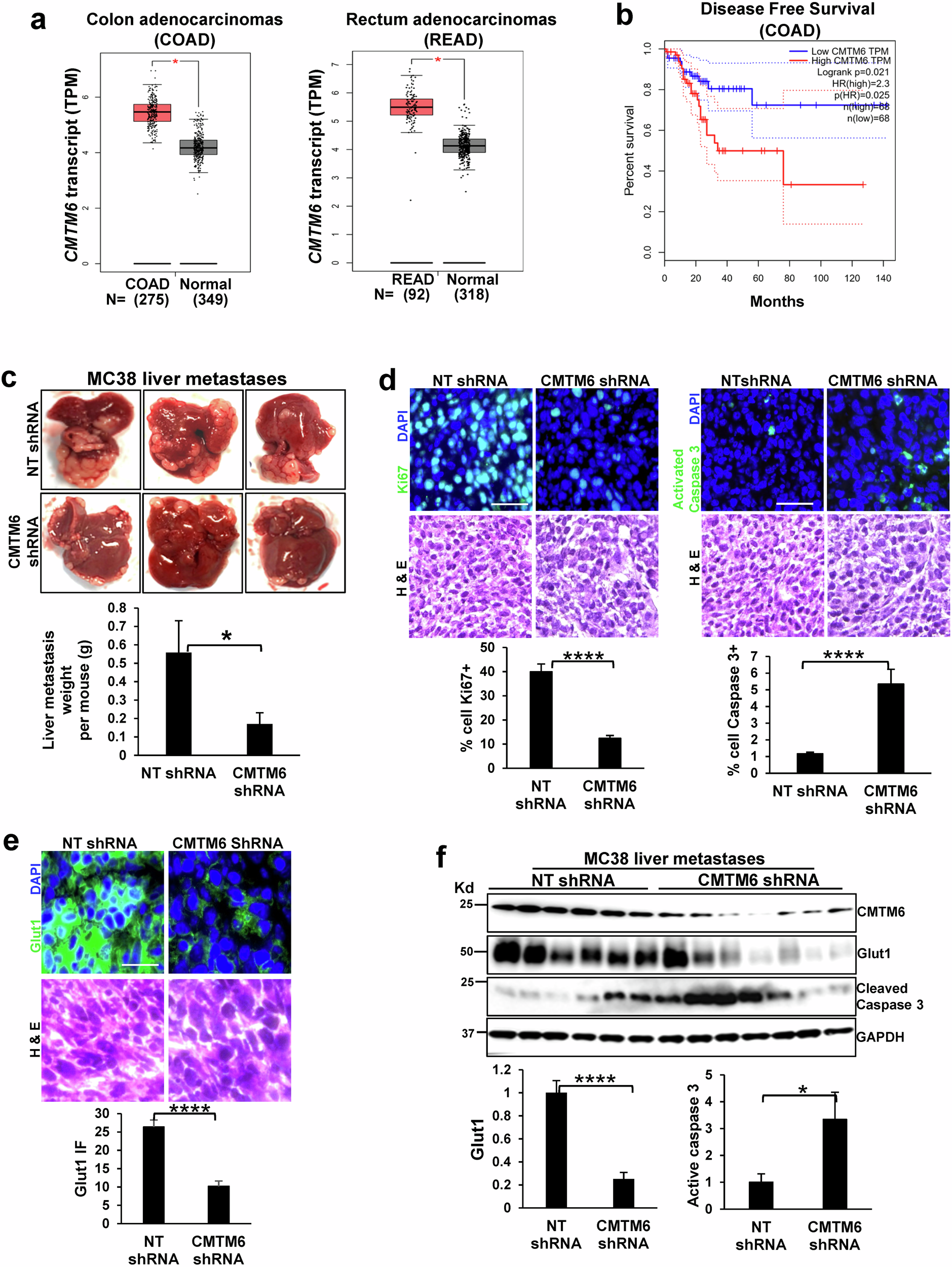
Fig. 6: CMTM6 knockdown suppresses MC38 liver metastasis.
From: CMTM6 mediates the Warburg effect and promotes the liver metastasis of colorectal cancer

a Patient data from the TCGA database showed that CMTM6 expression is higher in adenocarcinoma of the colon and rectum than in normal tissues. *, P < 0.05 by t test. The number of patients (N) is shown. b Elevated CMTM6 expression in CRC tissues was associated with worse disease-free survival in CRC patients. P = 0.021 by log-rank test. n = 68 per group. c MC38 cells expressing NT shRNA (control) or CMTM6 shRNA were injected into mouse livers via the portal vein. CMTM6 knockdown suppressed MC38 cell-derived liver metastasis in the mice. *, P < 0.05 by t test, n = 6,7. d IF staining revealed that the percentage of Ki67-positive cells was reduced, whereas the percentage of activated-caspase 3-positive cells was increased, in CMTM6-knockdown liver metastases compared to control liver metastases. ****, P < 0.0001 by t test, n = 6,7. Scale bar, 50 μm. e IF staining revealed reduced Glut1 in CMTM6-knockdown liver metastases compared to control liver metastases. ****, P < 0.0001, n = 6,7 by t test. Scale bar, 25 μm. f WB showed that the average Glut1 level was lower, whereas the average activated-caspase 3 level was higher in CMTM6-knockdown liver metastases than in control liver metastases. *, P < 0.05; ****, P < 0.0001 by t test, n = 6,7.