Fig. 3: YAP overrides serum starvation-induced mTORC1 suppression to drive cap-dependent translation.
From: YAP promotes global mRNA translation to fuel oncogenic growth despite starvation

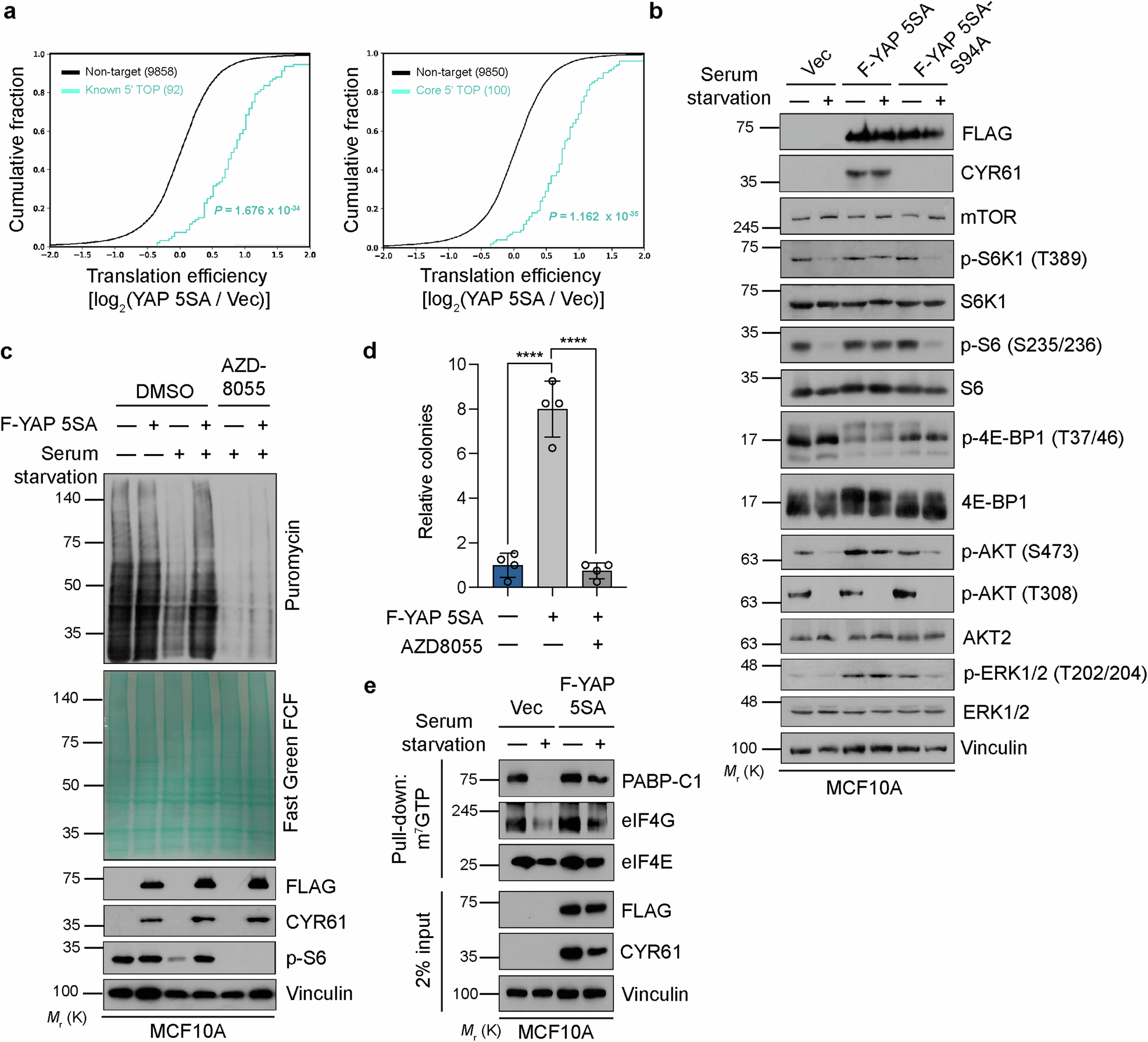
a Cumulative distribution of translation efficiency [log2(F-YAP 5SA/Vec)] determined for the Ribo-seq samples from Fig. 2. The number of known and “core” 5′TOP-containing transcripts40 significantly shifted to the right. b MCF10A cells stably expressing the vector control, YAP 5SA, or YAP 5SA-S94A were serum starved (or not) overnight and then subjected to immunoblot analysis of the indicated mTORC1 signaling-related proteins. c MCF10A cells stably expressing the vector control or YAP 5SA were serum starved (or not) of serum and exposed to the mTOR inhibitor AZD8055 (1 µM) for the final 2 h before analysis, as shown in Fig. 1a. d Relative anchorage-independent colony formation quantification of MCF10A cells stably expressing the control vector or YAP 5SA maintained in the presence of AZD8055 (1 µM) for 3 weeks. The data are presented as the means ± s.e.m. (n = 4 independent replicates). ****p < 0.0001 (unpaired Student’s t test). e MCF10A cells stably expressing the vector control or YAP 5SA were serum starved (or not) overnight, after which the cell lysates were subjected to a pull-down assay with m7GTP-conjugated beads. The precipitates as well as a portion (2%) of the original lysates were then subjected to immunoblot analysis of the indicated proteins.