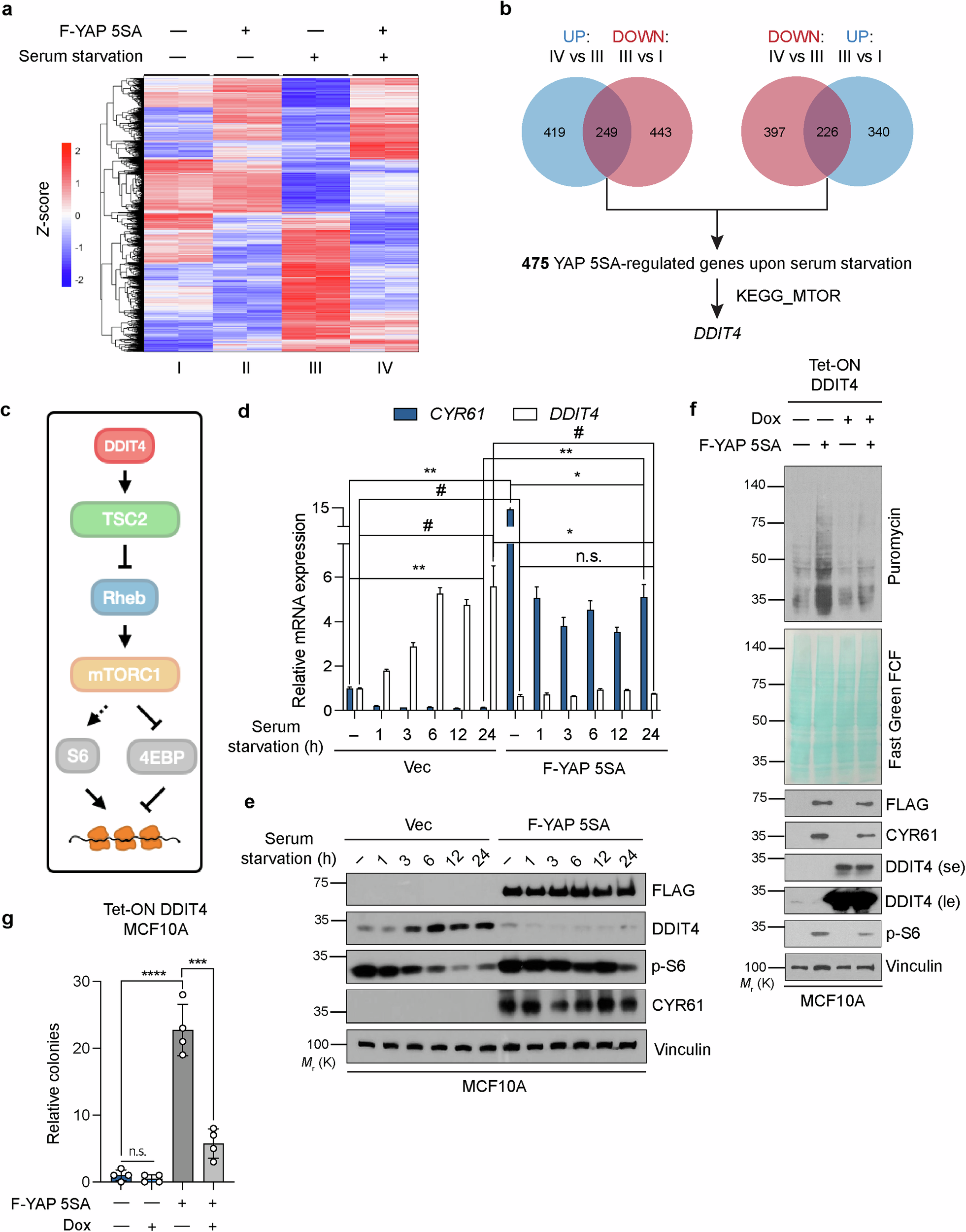
Fig. 4: Upregulation of DDIT4 transcription upon serum starvation is repressed by YAP.
From: YAP promotes global mRNA translation to fuel oncogenic growth despite starvation

a Heatmap of Z scores for RNA-seq expression profiles of MCF10A cells stably expressing the control vector or YAP 5SA subjected (or not) to overnight serum starvation. The samples are labeled “I to IV” for easy reference. b Venn diagrams showing the number of overlapping genes for the samples in (a) after filtering according to a p value of <0.05 and an absolute fold change of >3. The left Venn diagram shows the overlap of genes upregulated by YAP 5SA under serum starvation conditions with those downregulated by serum starvation in control cells. The right Venn diagram shows genes that behave in the opposite manner. The overlapping genes from each Venn diagram were combined to identify a gene signature regulated by YAP 5SA in response to serum starvation. These genes were then filtered relative to the KEGG_MTOR signature to identify any genes that encode proteins related to mTOR signaling. Only DDIT4 was identified using this analysis. c Schematic model illustrating the signaling axis by which DDIT4 ultimately regulates mRNA translation. d Quantitative reverse transcription and polymerase chain reaction (qRT‒PCR) analysis of the mRNA abundance of DDIT4 and CYR61 in MCF10A cells stably expressing the control vector or YAP 5SA subjected to serum starvation for the indicated times. The bar graphs represent the means of technical replicates (n = 3 independent replicates). Data are presented as the means ± s.e.m. (n = 3). The symbols * and # indicate comparisons with CYR61 and DDIT4, respectively. */#p < 0.05, **p < 0.005; n.s. not significant (unpaired Student’s t test). e Immunoblot analysis of the samples in (d). f MCF10A cells harboring a doxycycline (Dox)-inducible DDIT4 expression construct (Tet-ON DDIT4) and stably expressing the vector control or YAP 5SA were serum starved and treated with doxycycline (1 µg/ml) before analysis, as shown in Fig. 1a. g Relative anchorage-independent colony formation quantification of Tet-ON DDIT4 MCF10A cells stably expressing the control vector or YAP 5SA and maintained in the absence or presence of doxycycline for 3 weeks. The data are presented as the means ± s.e.m. (n = 4 independent replicates). ***p < 0.0005, ****p < 0.0001; n.s. not significant (unpaired Student’s t test).