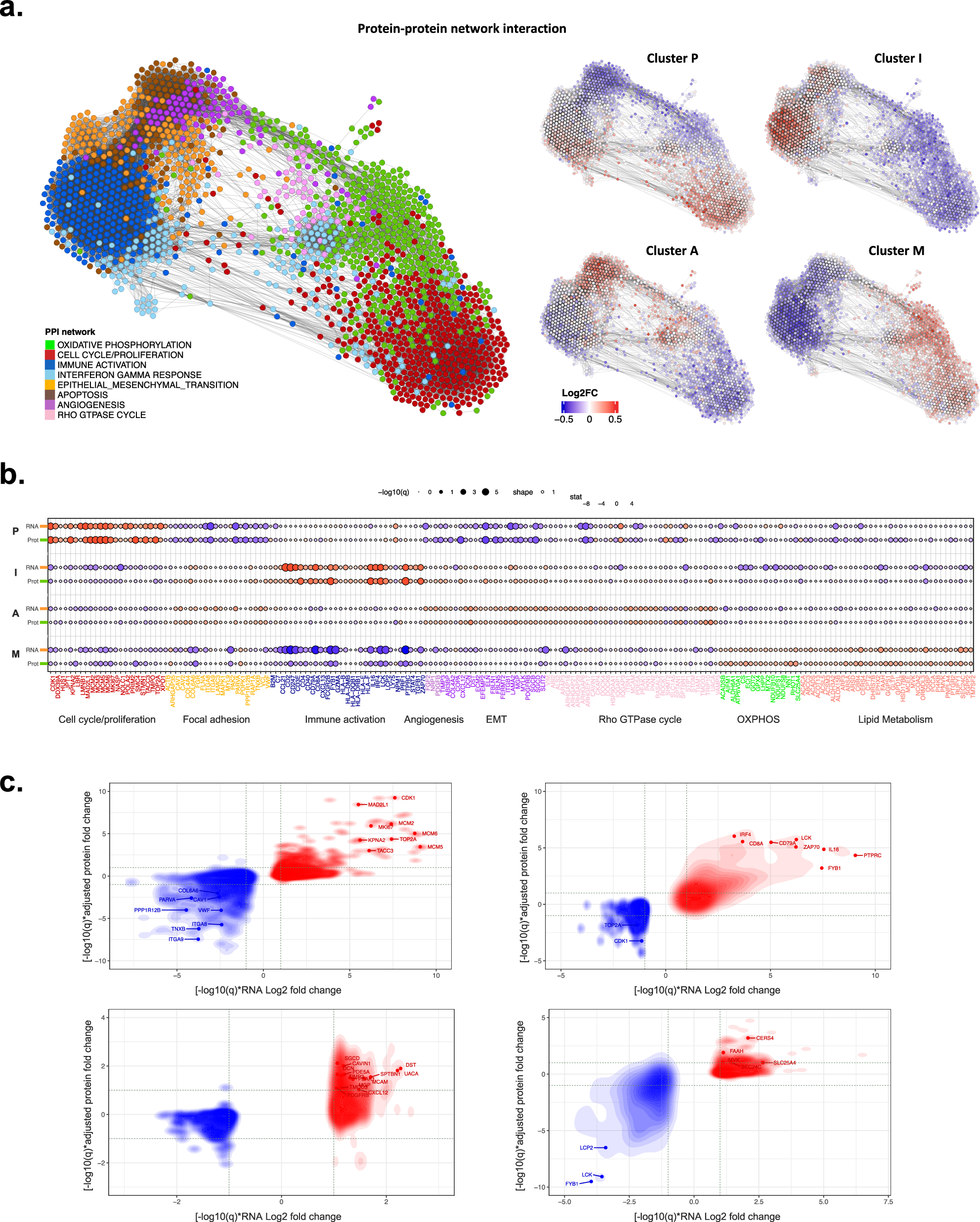
Fig. 2: Proteome correlation clustering and characteristics associated with subgroups.

a Protein correlation network of NSLA patients. Protein groups are defined and colored based on enrichment analysis of hallmark gene sets. Subtype-specific enrichment was also colored in red when it was higher and blue when it was lower than that in other subgroups. b Transcriptomic and proteomic expression of pathway markers depicting the characteristics of each subgroup. The size of the dot indicates significance. c Weighted rank density scatter plot indicating the magnitude of change multiplied by the significance of the protein expression on the y-axis and transcriptomic expression on the x-axis.