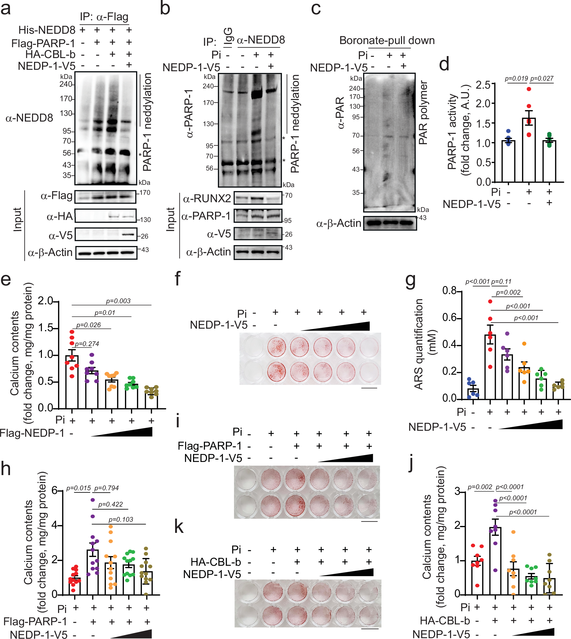
Fig. 7: PARP-1 deneddylation by NEDP-1 attenuates VC.
From: CBL-b E3 ligase-mediated neddylation and activation of PARP-1 induce vascular calcification

a Cell lysates extracted from 293T cells transfected with the indicated plasmid DNAs were subjected to immunoprecipitation with anti-Flag. Overexpression of NEDP-1 resulted in the denaturation of PARP-1. b Transfection of NEDP-1 into A10 cells followed by treatment with Pi blocked Pi-induced PARP-1 neddylation. c Overexpression of NEDP-1 and Pi treatment in A10 cells led to decreased expression of the PAR polymer. d PARP-1 activity was measured under the same conditions. n = 5 per group. e Measurement of the calcium content. n = 8 per group, independent experiments. f Cells were stained with alizarin red S. A representative whole-well image is shown. Scale bar, 10 mm. g The extent of alizarin red S staining was quantified. n = 6 per group. h Pi-treated A10 cells were cotransfected with Flag-PARP-1 and NEDP-1-V5. Measurement of the calcium content. PARP-1 potentiated Pi-induced calcium deposition, which was blocked by the overexpression of NEDP-1. n = 12 per group, independent experiments. i Alizarin red S staining was performed under the same conditions. Scale bar, 10 mm. j A10 cells were cotransfected with HA-CBL-b and NEDP-1-V5. CBL-b also potentiated Pi-induced calcium deposition, which was blocked by NEDP-1 overexpression. n = 8 per group, independent experiments. k Alizarin red S staining under the same conditions. Scale bar, 10 mm. “*” indicates a nonspecific band. The data are presented as the means ± SEMs. Statistical significance was tested via ANOVA with Tukey’s HSD test and Dunnett’s T3 test.