Fig. 2: Brain-associated phenotypic analysis of heteroplasmic gene-knockout mutant mice.
From: Comprehensive phenotypic assessment of nonsense mutations in mitochondrial ND5 in mice

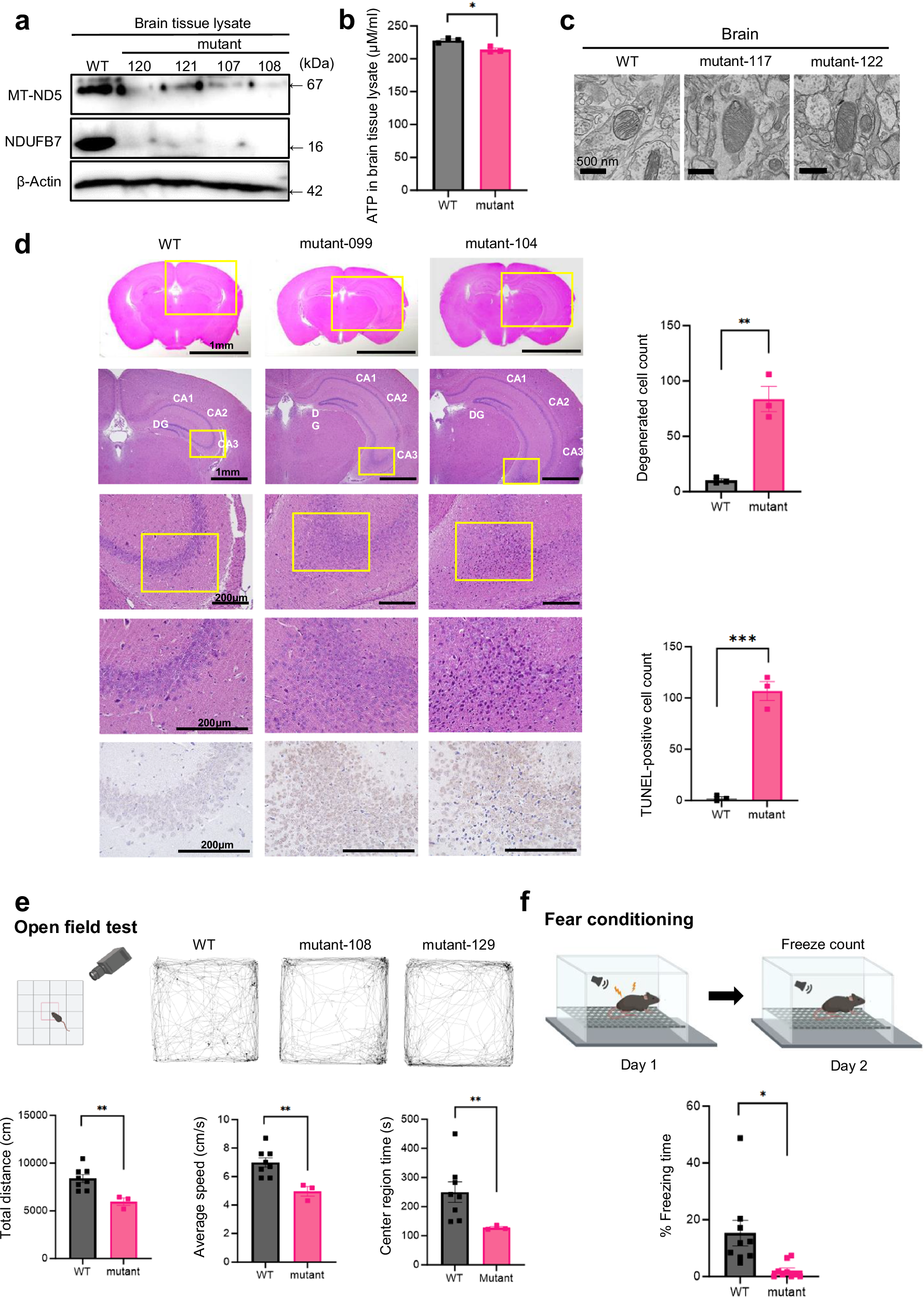
a Protein expression levels of mt-ND5 and NDUFB7 in WT and mutant mouse brain tissues determined by Western blot analysis. b ATP concentrations in the brain tissues of WT and mutant mice. The error bars indicate the SEMs for biologically independent samples (n = 3). The exact p value was 0.043 (*p < 0.05, **p < 0.01, and ***p < 0.001 according to the Student’s two-tailed t test). c Transmission electron micrographs of the mitochondria in the brain cerebral cortices of both WT and mutant mice. d Histological analysis of H&E- and TUNEL-stained midbrain tissue sections from WT and mutant mice. The enlarged results depict magnifications of the yellow boxed area in the upper rows. Degenerated and TUNEL-positive cells were counted from three randomly selected areas of each sample (200 μm × 200 μm). Error bars indicate the s.e.m. for n = 3 independent sections of slides. The exact p values are 0.0032 and 0.00030, respectively. (*p < 0.05, **p < 0.01, and ***p < 0.001 via Student’s two-tailed t test). DG dentate gyrus, CA cornu ammonis; blue arrowheads: degenerated cells; blue arrows: TUNEL-positive cells. e Open field test for the evaluation of memory capacity. The total distance moved (cm), average moving speed (cm/s), and center region dwell time (s) were measured for WT and mutant mice. Error bars indicate the s.e.m. for n ≥ 3 biologically independent mice. The exact p values were 0.0039, 0.0051, and 0.0097, respectively (*p < 0.05, **p < 0.01, and ***p < 0.001 via two-tailed Student’s t test). f Fear conditioning test to assess the ability to memorize fear. The graph shows the percentage of freezing time between the two stimulation conditions. The error bars indicate the SEMs for n ≥ 3 biologically independent mice. The exact p value was 0.011 (*p < 0.05, **p < 0.01, and ***p < 0.001 according to Student’s two-tailed t test).